Introducción
La reconstrucción con colgajos libres (CL) ha evolucionado en los últimos 50 años y se emplea en el tratamiento de defectos complejos secundarios a trauma, infecciones, resecciones oncológicas o quemaduras donde exista una pérdida de tejido con exposición de estructuras críticas, defectos extensos en los que se requiera una cobertura estable o en los casos de reconstrucciones previas fallidas. Se trata de un procedimiento considerado como seguro y reproducible, con porcentajes de éxito entre el 90 y el 99%.(1-4)
El éxito de los CL depende de múltiples variables; sin embargo, y a pesar de los avances en los instrumentos, los dispositivos de magnificación y las técnicas microquirúrgicas, la pérdida del CL es una complicación grave ya que implica un aumento en la morbilidad de los pacientes, mayor estancia hospitalaria, necesidad de procedimientos quirúrgicos adicionales e incremento en los costos al sistema de salud.(1-4)
El objetivo principal del presente estudio es conocer las características sociodemográficas, clínicas, y quirúrgicas de los pacientes a los que se les realizaron CL para reconstrucción en 3 instituciones de salud de la ciudad de Medellín, Colombia, durante el periodo 2017-2021. Además, de forma secundaria, nos planteamos explorar las variables que pudieran estar asociadas con el fallo en la reconstrucción con CL y que nos pudieran permitir desarrollar estrategias para optimizar el uso de recursos y mejorar la calidad de vida de nuestros pacientes.
Material y método
Realizamos un estudio analítico de corte transversal revisando las historias clínicas de pacientes sometidos a cirugía reconstructiva con colgajos libres en 3 instituciones de salud en la ciudad de Medellín, Colombia, durante el periodo comprendido entre 2017 y 2021. Llevamos a cabo un muestreo no probabilístico por conveniencia en las bases de datos institucionales de las entidades estudiadas, seleccionando pacientes de todas las edades a quienes se les habían realizado procedimientos quirúrgicos durante el periodo de estudio y fueron codificados según la Clasificación Única de Procedimientos en Salud (CUPS) en Colombia, actualizada en el 2022 con los códigos correspondientes con colgajos libres: 867105 correspondiente a Colgajo libre cutáneo con técnica microvascular y 867106 correspondiente a Colgajo libre compuesto con técnica microvascular.
Definimos como colgajo libre la transferencia de tejido en la que se realizó disección completa del colgajo y de su pedículo vascular, desprendiéndose completamente de su zona donante por sección de los vasos para su trasladado a la zona receptora, con restablecimiento de flujo sanguíneo a partir de los vasos donantes por medio de sutura vascular con magnificación.
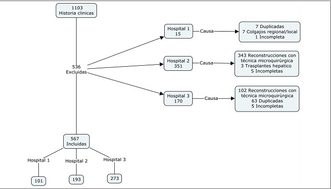
Las historias clínicas de los pacientes que cumplieron con los criterios de inclusión fueron revisadas por el investigador principal (EJC) y los datos fueron almacenados en una hoja de cálculo de Microsoft 365 Excel® bajo licencia compartida de la Universidad de Antioquia (Microsoft Co., 2023, Redmond, WA, EE.UU.) diseñada específicamente para el proyecto. Revisamos un total de 1103 historias clínicas, de las cuales incluimos 567 en el análisis (Gráfico 1).
Evaluamos variables sociodemográficas como la edad y el sexo, variables clínicas como la etiología y ubicación del defecto, comorbilidades, clasificación de la American Society of Anesthesiologists- Sociedad Americana de Anestesiología (ASA), la especialidad que realizó el colgajo, así como variables quirúrgicas preoperatorias, intraoperatorias y postoperatorias. Adicionalmente, evaluamos desenlaces como el éxito de la reconstrucción (definido como la supervivencia del colgajo), complicaciones mayores, menores y muerte. Definimos como complicación mayor todo evento que tuvo un impacto significativo en la salud del paciente, como sangrado postoperatorio, infección grave, choque, pérdida de colgajos con necesidad de reintervención y otros eventos que requirieron intervenciones adicionales y estancia hospitalaria prolongada. Definimos la pérdida parcial del colgajo libre como dehiscencia o necrosis del colgajo con persistencia del defecto de cobertura y necesidad de reintervención o tratamiento adicional.
Las variables preoperatorias incluyeron la planificación quirúrgica con estudios imagenológicos (angioTAC, arteriografía, doppler, TAC3D), valor de hemoglobina y tiempo hasta la reconstrucción. Las variables intraoperatorias fueron tipo de colgajo, tamaño de la isla de piel, tiempo quirúrgico, necesidad de vasopresor, transfusión, trombectomía, sitio y número de anastomosis vasculares. Las variables postoperatorias incluyeron el tiempo de estancia en unidad de cuidados intensivos (UCI), uso de tromboprofilaxis o anticoagulación, tiempo hasta la identificación de los signos clínicos de fallo del colgajo, reintervención, causa de la pérdida del colgajo y necesidad de otros colgajos. Por último, caracterizamos las complicaciones mayores, menores y documentamos el porcentaje de muerte relacionada con la reconstrucción con colgajo libre.
Reportamos los datos encontrados utilizando las herramientas de la estadística descriptiva de acuerdo con la categoría y nivel de medición de cada variable. Para las cuantitativas, reportamos la mediana (M) con sus correspondientes rangos intercuartílicos (RIQ); y reportamos las variables cualitativas con sus frecuencias absolutas (n) y relativas (%). Realizamos un análisis exploratorio entre la pérdida de colgajo y las posibles variables clínicas independientes utilizando la U de Mann-Whitney para evaluar la diferencia de medianas y la estimación de la diferencia de proporciones por medio de la prueba de Fisher. Adicionalmente, estimamos la Razón de Odds y los intervalos de confianza del 95% entre cada variable independiente y la pérdida del colgajo. Analizamos los datos con el software estadístico R Commander® 2.8-0 para MAC®, considerando estadísticamente significativos los valores alfa<0.05 y reportando además los intervalos de confianza del 95% (IC95%).
Este estudio contó con la aprobación de los comités de ética de la Facultad de Medicina de la Universidad de Antioquia y de cada una de las instituciones participantes. Según la declaración de Helsinki versión octubre de 2013 y la Resolución 008430 de 1993 de la República de Colombia, fue calificado como un estudio sin riesgo. Respetamos el derecho al habeas data garantizando la protección de la información personal y, a su vez, los datos sensibles registrados en la historia clínica.
Resultados
Del 2017 al 2021 identificamos 1103 historias clínicas codificadas con CUPS correspondiente para CL en 3 instituciones hospitalarias de la ciudad de Medellín. Aplicamos los criterios de elegibilidad, excluyendo 563 historias duplicadas, incompletas o con reconstrucciones diferentes a CL codificadas erróneamente. Finalmente, incluimos en el análisis 567 historias (Gráfico 1). Describimos las características clínicas y sociodemográficas de los pacientes del estudio en la Tabla I, e ilustramos la distribución de la etiología del defecto, ubicación, tipo de colgajo utilizado y las variables preoperatorias, intraoperatorias y postoperatorias en las Tablas I a III.
Tabla I. Características sociodemográficas del grupo de estudio.
| Variable - Mediana (RIQ) | Pérdida de colgajo (N = 115) | Éxito en la reconstrucción (N = 452) | Total (N = 567) | Valor P | Odds Ratio (95% IC) |
|---|---|---|---|---|---|
| Edad en años - Mediana (RIQ) | 51 (27-64) | 49 (30-63.3) | 49 (30-64) | 0.78 | - |
| Sexo Hombre - no. (%) | 72(17.7) | 335(82.3) | 407 (71.7) | 0.01 | 1.71( 1.08-2.68 ) |
| Mujer - no. (%) | 43 ( 26.8) | 117 ( 73.1) | 160 (28.2) | ||
| Características clínicas | |||||
| Comorbilidades- no. (%) | 76 (23.7) | 245 (76.3) | 321 (56.5) | 0.02 | 1.6 |
| Hipertensión arterial - no. (%) | 30 (22.9) | 101 (77.1) | 131(23.1) | 0.38 | 1.2 |
| Obesidad - no. (%) | 1 (8.3) | 11 (91.7) | 12 (2.12) | 0.48 | 0.35 ( 0.008-2.47) |
| Tabaquismo/Tetrahidocannabinol no. (%) | 33 (27) | 89 (73) | 122 (21.52) | 0.04 | 1.64 (0.99-2.66) |
| Consumo de alcohol - no. (%) | 10 (29.4) | 24 (70.6) | 34 ( 6) | 0.18 | 1.69 ( 0.70-3.81) |
| Diabetes - no. (%) | 14 (18.9) | 60 (81.1) | 74 (13) | 0.8 | 0.9 (0.45-1.72)) |
| Dislipidemia - no. (%) | 5 (19.2) | 21 (80.8) | 26 (4.59) | 1 | 0.9 ( 0.25-2.62) |
| Polifarmacodependencia- no. (%) | 5 (17.2) | 24( 82.8) | 29 (5.11) | 0.81 | 0.81 (0.24-2.23) |
| Enfermedad pulmonar obstructiva crónica / asma - no. (%) | 11 (78.6) | 3 (21.4) | 14 (2.47) | 1 | 1.07 ( 0.19-4.16) |
| Enfermedad arterial oclusiva crónica- no. (%) | 7(63.6) | 4 (36.4) | 11(1.94) | 0.2 | 2.29 (0.48-9.18 |
| Enfermedad coronaria- no. (%) | 3 (27.3) | 8 (72.7) | 11(1.94) | 0.47 | 1.48 (0.25-6.31) |
| Enfermedad renal crónica-no. (%) | 1 (9.1) | 10 (90.9) | 11(1.94) | 0.7 | 0.39 (0.009-2.78) |
| Insuficiencia venosa- no. (%) | 4(44.4) | 5 (55.6) | 9 (1.59) | 0.09 | 3.2 (0.63-15.19) |
| Quimio o Radioterapia previas | 6(28.6) | 15 (71.4) | 21 (11.67) | 0.38 | 1.65 (0.48-4.96) |
| Clasificación ASA* - no. (%) | |||||
| I | 7 (11.1) | 56 (88.9) | 63 (11.1) | - | - |
| II | 51 (18.4) | 226 (81.6) | 277 (48.8) | 0.17 | 1.8 |
| III | 56 (24.8) | 170 (75.2) | 226 (39.8) | 0.024 | 2.63 (1.20-6-63) |
| IV | 1(100) | 0 (0) | 1 (0.18) | 0.97 | - |
| Etiología del defecto - no. (%) | |||||
| Traumática | 51 (21.4) | 96(80.7) | 238 (41.9) | 0.88 | - |
| Oncológica | 38 (20.3) | 149 (79.7) | 187 (32.9) | ||
| Infecciosa | 23 (19.3) | 5 (83.3) | 119 (20.9) | ||
| Quemadura eléctrica | 1 (9.1) | 10 (90.9) | 11 (1.94) | ||
| Quemadura por llama | 0 | 3 (100) | 1 (0.18) | ||
| Quemadura por líquido caliente | 0 | 1 (100) | 3 (0.53) | ||
| Radionecrosis | 1 (50) | 1(100) | 2 (0.35) | ||
| Otra | 1 (16.7) | 5 (83.3) | 6 (1.06) | ||
| Sitio de reconstrucción - no. (%) | |||||
| Cabeza y cuello | 32 (18.1 ) | 144 (81.8) | 176 (31.04) | 0.48 | - |
| Miembro superior | 13 ( 22.8) | 44 ( 77.1) | 57(10.05) | ||
| Tórax y abdomen | 8 (33.3) | 16 (66.6) | 24 (4.23) | ||
| Miembro inferior | 61 (19.6) | 249 (80.3) | 310 ( 54.6) | ||
| Especialidad- no. (%) | |||||
| Cirugía Plástica | 111 (19.9) | 446 (80.1) | 557 (98.2) | - | - |
| Cirugía de Cabeza y Cuello | 4 (40) | 6 (60) | 10 (1.76) | - | - |
| Momento de la reconstrucción en trauma - no. (%) | |||||
| Temprana^ | 1 (50) | 1 (50) | 2 (0.75) | 0.18 | - |
| Tardía^ | 48 (21.2) | 178 (78.7) | 226 (84.3) | ||
| Diferida^ | 5 (12.5) | 35 (87.5) | 40 (14.9) | ||
| Reconstrucción oncológica- no. (%) | |||||
| Inmediata | 27 ( 17.7) | 135 (83.3) | 162(87.1) | <0.001 | 0.24 ( 0.08-0.65) |
| Diferida | 11 (45.8) | 13 (54.2) | 24 (12.9) | ||
| Hospital - no. (%) | |||||
| Hospital 1 | 16 (15.8) | 85 (84.2) | 101 (17.8) | 0.06 | 0.84 ( 0,44-1,42) |
| Hospital 2 | 49 (25.4) | 144 (74.6) | 193 (34) | 1.52 (0,97-2.37) | |
| Hospital 3 | 50 (18.3) | 223 (81.7) | 273 (48.1) | - | |
| Tipo de cáncer- no. (%) | |||||
| CEC | 22 | 72 | 94 (49.7) | - | - |
| CBC | 1 | 9 | 10 (5.29) | - | - |
| Ameloblastoma | 2 | 5 | 7 (3.7) | - | - |
| Adenocarcinoma | 6 | 13 | 19 (10) | - | - |
| Carcinoma adenoideo quístico | 1 | 3 | 4 (2.12) | - | - |
| Carcinoma mucoepidermoide | 0 | 3 | 3 (1.59) | - | - |
| DFS | 2 | 3 | 5 (2.65) | - | - |
| Melanoma | 1 | 12 | 13 (6.8) | - | - |
| Fibroma | 2 | 0 | 2 ( 1.06) | - | - |
| Hemangioma | 0 | 2 | 2 (1.06) | - | - |
| Sarcoma | 1 | 13 | 14 (7.41) | - | - |
| Otro | 0 | 16 | 16 (8.5) | - | - |
| Estadio oncológico- no. (%) | |||||
| I | 1 (15) | 6 (85) | 7 (3.7) | - | - |
| II | 1 (17) | 5 (83) | 6 (3.2) | - | - |
| III | 5 (41.6) | 7 (58.3) | 12 (6.4) | - | - |
| IV | 6 (18.7) | 26 (81.2) | 32 (17.11) | - | - |
| Sin dato | 25 (19.2) | 105 (80.7) | 130 (69.5) | - | - |
^Temprana: Reconstrucción con CL entre el día 0-3 tras el trauma. Tardía: Reconstrucción con CL entre el día 3-90 tras el trauma. Diferida: reconstrucción con CL luego del día 90 del trauma.
*ASA: Clasificación American Society of Anesthesiologisth Physical Status
Tabla II. Variables según desenlace.
| Pérdida de colgajo - no. (%) 115 (20.2) | Éxito en la reconstrucción - no. (%) 452 (79.7) | Total (N = 567) | Valor P | Odds Ratio (95% IC) | |
|---|---|---|---|---|---|
| Variables preoperatorias- no. (%) | |||||
| Arteriografía previa- no. (%) | 52 (24.4) | 161 (75.6) | 213 (37.5) | 0.06 | 1.49 (0.96-2.30) |
| AngioTC previa - no. (%) | 7 (43.8) | 9 (56.2) | 16 (2.8) | 0.02 | 3.18 (0.98-0.85) |
| Modelo 3D- no. (%) | 7 (36.8) | 12 (63.2) | 19 (3.36) | 0.07 | 2.39 (0.78-6.77) |
| Hemoglobina preoperatoria- mediana (RIQ) | 11 (10-13) | 11 (11-17) | 11(10-13) | 0.30 | 0.95 (0.86-1.04) |
| Variables intraoperatorias | |||||
| Tiempo quirúrgico*- mediana (RIQ) | 9 (7-11) | 8 (6-9) | 8(6-9) | <0.001 | - |
| Transfusión intraoperatoria - no. (%) | 32 (28.1) | 82 (71.9) | 114 (20.1) | 0.026 | 1.73 (IC 1.04-2.85) |
| Vasopresor intraoperatorio - no. (%) | 47 (21.9) | 168 (78.1) | 215 (37.9) | 0.52 | 1.17 (IC 0.75-1.81) |
| Trombosis anastomosis intraoperatoria- no. (%) | 23 (69.7) | 10 (30.3) | 33 (5.86) | <0.001 | 10.88 (IC 4.79-26.52) |
| Trombectomía intraoperatoria - no. (%) | 26 (74.2) | 9 (25.7) | 35 (8.43) | <0.001 | 15.25 (IC 6.53-38.92) |
| Número de arterias- mediana (RIQ) | 1 (1-1) | 1 (1-1) | 1 (1-1) | - | - |
| Número de venas- mediana (RIQ) | 1(1-1) | 1 (1-2) | 1 (1-1.5) | 0.67 | - |
| Tamaño del colgajo en cm2- mediana (RIQ) | 140 (84.5-210) | 120 (64-192) | - | 0.07 | - |
| Variables postoperatorias | |||||
| Antiagregante postoperatorio - no. (%) | 82 (16.4) | 418(83.6) | 500 (88.1) | <0.001 | 0.2 (0.11-0.36) |
| Anticoagulante postoperatorio - no. (%) | 2 (16.7) | 10 (83.3) | 12 (2.12) | 1 | 0.7 |
| Hemoglobina postoperatoria | 10 (9-11) | 10 (10-16) | 10(9-12) | 0.23 | - |
| Traslado a UCI/UCE - no. (%) | 104 (19.1) | 439 (80) | 543 (95.7) | 0.015 | 0.33 (IC 1.13-0.87) |
| Tiempo en días de estancia en UCI- mediana (RIQ) | 4 (3-7) | 3 (2-4) | 3 (3-4.5) | <0.001 | - |
| Tiempo en horas desde la cirugía hasta signos de sufrimiento - mediana (RIQ) | 32 (12.7-48) | 12 (4.7-22.7) | 21 (12-47.5) | <0.001 | - |
| Tiempo en horas hasta reintervención- mediana (RIQ) | 33 | 13 | 18 (10 - 39) | <0.001 | - |
| Tiempo quirúrgico 2** - mediana (RIQ) | 3(2-4) | 2(1-2) | 2 (1-3.25) | 0.01 | - |
| Complicación mayor - no. (%) | 44(35.2) | 81 (64.8) | 125 (22) | <0.001 | 2.8 (IC 1.76-4.53 ) |
| Complicación menor - no. (%) | 23 (25.6) | 67 (74.4) | 90 (15.8) | 0.19 | 1.4 (IC0.81-2.48) |
| Mortalidad - no. (%) | 14 (87.5) | 2 (12.5) | 16 (2.82) | <0.001 | 30.9 (IC6.9-282) |
Abreviaturas: AngioTC: Angiotomografía computarizada. UCI/UCE: Unidad de cuidados intensivos, Unidad de cuidados especiales.
*Tiempo quirúrgico: Duración en horas de la cirugía del colgajo libre
**Tiempo quirúrgico 2: Duración en horas de la cirugía de reintervención.
Tabla III. Colgajos libres.
| Pérdida del colgajo (N = 115) | Éxito en la reconstrucción (N = 452) | Total (N = 567) | |
|---|---|---|---|
| Sitio donante- no. (%) | |||
| ALT | 71 (19.8) | 299 (80.8) | 370 (65.2) |
| Peroné | 11 (32.3) | 26 (70.2) | 37 (6.5) |
| Radial del antebrazo | 7 (14.2) | 42 (85.7) | 49 (8.64) |
| AMT | 0 | 2 (100) | 2 (0.35) |
| SIEA | 1 (33) | 2 (66) | 3 (0.53) |
| MSAP | 1 (16.6) | 6 (85.7) | 7 (1.23) |
| Cóndilo femoral | 0 | 2 (100) | 2 (0.35) |
| DIEP | 6 (30) | 14 (70) | 20 (3.53) |
| Dorsal Ancho | 11 (28) | 28 (71.7) | 39 (6.88) |
| Gracilis | 2 (16.6) | 10 (83.3) | 12 (2.12) |
| Inguinal | 0 | 1 (100) | 1 (0.18) |
| SCIP | 4 (66.6) | 2 (33.3) | 6 (1.06) |
| Sural | 1 (50) | 1 (50) | 2 (0.35) |
| TRAM | 0 | 4 (100) | 4 (0.71) |
| Transferencia pie mano | 0 | 2 (100) | 2 (0.35) |
| Vasto lateral | 0 | 3 (100) | 3 (0.53) |
| VRAM | 0 | 2 (100) | 2 (0.35) |
| Yeyuno | 0 | 1 (100) | 1 (0.18) |
| Otro | 0 | 5 (100) | 5 (0.88) |
| Composición del colgajo - no. (%) | |||
| Fasciocutáneo | 90 (19.3) | 375 (80.6) | 465 (82) |
| Muscular | 4 (16) | 21 (84) | 25 (4.42) |
| Musculocutáneo | 8 (26.6) | 22 (73.3) | 30 (5.29) |
| Óseo | 0 | 5 (100) | 5 (0.88) |
| Osteocutáneo | 10 (30.3) | 23 (69.6) | 33 (5.82) |
| Osteo Musculocutáneo | 1 (100) | 0 | 1 (0.17) |
| Compuesto | 0 | 3 (100) | 3(0.52) |
| Colgajo libre cruzado muscular | 1 (100) | 0 | 1(0.17) |
| Colgajo libre cruzado musculocutáneo | 1 (33.3) | 2 (66.6) | 3 (0.52) |
Abreviaturas: ALT: Anterolateral del muslo. AMT: Anteromedial del muslo. SEIA: arteria epigástrica inferior superficial. MSAP: Colgajo perforante arteria sural medial. DIEP: Colgajo perforante de arteria epigástrica inferior profunda. SCIP: Colgajo perforante de arteria iliaca circunfleja superficial. TRAM: Colgajo muscular recto abdominal transverso. VRAM: Colgajo muscular recto abdominal vertical
La mediana de edad de los pacientes del estudio fue de 49 años (RIQ de 30 a 64 años); el 71% de los pacientes (n=407) fueron hombres, con hipertensión arterial en el 23% (n=131) y con historia de consumo de cigarrillo y/o tetrahidrocannabinol (THC) en el 16.9% (Tabla I).
El tiempo promedio de duración de la cirugía fue de 8 horas y el 98% (n=557) de las reconstrucciones fueron realizadas por Cirugía Plástica. El sitio de reconstrucción más común fue el miembro inferior con un 54.6% (n=310), seguido de cabeza y cuello con el 31% (n=176). Las reconstrucciones fueron realizadas por 12 cirujanos plásticos y 1 cirujano de cabeza y cuello.
La etiología del defecto fue de origen traumático en el 41.9% (n=238, seguido del origen oncológico en el 32.9% (n=187) e infeccioso en el 20.9 (n=119). En los casos de resección oncológica, la cobertura con colgajo libre se realizó de forma inmediata en el 87.1% (n=162) y de estos el 11.1% tenían antecedente de radioterapia.
El planteamiento quirúrgico con arteriografía se realizó en el 37.5% (n=213) de los casos, el uso de modelo con reconstrucción tridimensional en el 3.3% (n=19) y con angiotomografía en el 2.8% (n=16) (Tabla II). En todos los casos se utilizó el doppler en el diseño y planificación del colgajo. En todos los pacientes se realizó vigilancia clínica del colgajo.
El colgajo anterolateral del muslo (ALT) fue el colgajo más utilizado, con un 65.2% (n=299) de los casos, seguido del colgajo radial de antebrazo en el 8.6% (n=49). La composición más frecuente de los colgajos fue la fasciocutanea con un 82% (n=465) (Tabla III).
Los vasos receptores más utilizados fueron los paquetes: tibial anterior con un 23.1% (n=131), tibial posterior con un 21.6% (n=123) y faciales con un 18.7% (n=104) (Tabla IV).
Tabla IV. Vasos receptores.
| Vasos receptores no. (%) | Perdida de colgajo (N = 115) (22.2) | Total (N = 567) |
|---|---|---|
| Tibial posterior | 33 (26) | 123 (21.6) |
| Tibial anterior | 24 (18.3) | 131 (23.1) |
| Facial | 17 (16.3) | 104 (18.3) |
| Mamaria interna | 6 (31.5) | 19 (3.3) |
| Cubital | 6 (46) | 13 (2.2) |
| Tiroidea superior | 5 (26.3) | 19 (3.3) |
| Temporal superficial | 5 (17.2) | 29 (5.1) |
| Femoral superficial | 2 (25) | 8 (1.4) |
| Femoropoplíteo | 1 (33) | 3 (0.5) |
| Radial | 3 (11.1) | 27 (4.7) |
| Humeral | 3 (50) | 6 (1) |
| Pedio | 2 (7.1) | 28 (4.9) |
| Cervical transversa | 2 (33) | 6 (1) |
| Braquial | 1 (25) | 4 (0.7) |
| Carótida externa | 1 (50) | 2 (0.3) |
| Genicular | 1 (11.1) | 9 (1.5) |
| Occipital | 1 (33.3) | 3 (0.5) |
| Subclavia | 1 (100) | 1 (0.1) |
| Otros | 0 | 32 (5.6) |
En los casos de trombectomía intraoperatoria, el catéter con balón Fogarty se usó en el 65%. En el 88.1% (n= 500) de los casos, se utilizó ácido acetilsalicílico como antiagregante plaquetario en el postoperatorio y en el 2.1% (n=12) se hizo antiagregación y anticoagulación. De estos casos ninguno presentó sangrado o hematoma en el postoperatorio. La estancia promedio en UCI fue de 4 días (Tabla II).
Encontramos un porcentaje de fallo en la reconstrucción con colgajos libres del 20.2% (n=115) (Tabla V). La principal causa de pérdida del colgajo fue la trombosis arterial en el 25.2% (n= 29) de los casos, seguida de la trombosis venosa con un 22.6% (n=26). En el 12% de los casos la pérdida del colgajo fue intraoperatoria y cuando una especialidad diferente a Cirugía Plástica realizó la reconstrucción con colgajos libres, el porcentaje de fallo fue del 40%. El porcentaje de éxito en la reconstrucción con CL cuando se realizó por Cirugía Plástica estuvo entre el 100% y el 60% (Gráfico 2). Los vasos receptores que se asociaron con un menor porcentaje de fallo del colgajo fueron los vasos pedios, con un 7.1% del total de 28 anastomosis.
Tabla V. Perdida de colgajos libres.
| Causa de la pérdida - no. (%) | Total N= 115 |
|---|---|
| Trombosis arterial | 29 (25.2) |
| Trombosis venosa | 26 (22.6) |
| Desconocida | 24 (20.8) |
| Trombosis mixta | 16 (13.9) |
| Otra | 8 (6.9) |
| ISO | 6 (5.2) |
| Hematoma | 5 (4.35) |
| Vasoespasmo | 1 (0.87) |
Abreviaturas: ISO: Infección de sitio operatorio.
Un total de 65 CL (11.4%) requirieron regreso a quirófano debido a complicaciones; de estos, el 67% (n=44) presentó pérdida completa del colgajo, el 6% pérdida parcial y se logró el salvamento del colgajo en el 26% de los reintervenidos (Tabla VI).
Tabla VI. Reintervención de colgajos libres.
| Hallazgos en reintervención | Perdida completa no. 44 (67%) | Pérdida parcial no. 4 (6%) | Salvamento del colgajo no. 17 (26%) | Total 65 (11.4%) |
|---|---|---|---|---|
| Trombosis venosa | 19 (43) | 1 (25) | 7 (41) | 27 |
| Hematoma | 5 (11.3) | 1 (25) | 8 (47) | 14 |
| Trombosis arterial | 9 (20.4) | - | 1 (5.8) | 10 |
| Trombosis mixta | 9 (20.4) | - | 1 (5.8) | 10 |
| Vasoespasmo | 2 (4.5) | 1 (25) | - | 3 |
| Seroma | - | 1 (25) | - | 1 |
El tiempo promedio de reintervención en los casos en que se logró el salvamento del colgajo fue de 13 horas. En los casos de pérdida completa del CL el tiempo promedio desde la cirugía hasta la identificación de los signos de sufrimiento fue de 35 horas. La principal causa de reintervención fue la trombosis venosa con un 41.5% (n=27), seguida del hematoma con un 18.4% (n=12) (Tabla VI).
El hospital 1 fue el centro con menor porcentaje de perdida de colgajos libres, con un 15.8%, (n=16); en el hospital 2 documentamos el mayor porcentaje de perdida de colgajos con un 25.4% (n=49) (Tabla I).
En los casos de pérdida completa del colgajo (n= 115), se realizó un segundo CL en el 36% (n=42)de los casos, de los cuales el 42% (n=18) presentó pérdida y en el 5.5% (n=1)se realizó un tercer CL.
El colgajo con mayor porcentaje de pérdida fue el de perforante de la arteria circunfleja ilíaca superficial (SCIP) con un 66% de fallo (n=4 de los 6 colgajos de este tipo realizados) (Tabla III).
Documentamos un porcentaje de complicaciones mayores del 22% (n=125) y de complicaciones menores del 15.8% (n=90). La principal complicación mayor fue la infección del sitio operatorio (ISO) del colgajo, con un 30.7% (n=39) total de complicaciones mayores. Y de las complicaciones menores, la principal fue la dehiscencia del colgajo con un 37.7% (n= 34) (Tabla VII). La reconstrucción con colgajos libres se asoció con una mortalidad del 2.8% (n=16) (Tabla VIII).
Tabla VII. Complicaciones.
| Complicación mayor - no. (%) 125 (22) | Complicación menor - no. (%) 90 (15.8) | |
|---|---|---|
| ACV | 1 (0.79) | - |
| Amputación mayor | 5 (3.94) | - |
| Bacteriemia | 6 (4.72) | - |
| Choque | 12 (9.45) | - |
| COVID | 2 (1.57) | - |
| Neumonía | 1 (0.79 | - |
| Neumotórax | 2 (1.57) | - |
| Osteomielitis mandíbula | 1 (0.79) | - |
| Dehiscencia del área donante | 3 (2.36) | 6 (6.6) |
| Dehiscencia del colgajo | 7 (5.51) | 34 (37.7) |
| Ectropión | 2 (1.57) | - |
| Fallo ventilatoria | 5 (3.94) | - |
| Fístula | 3 (2.36) | - |
| Hematoma del área donante | 2 (1.57) | - |
| Hematoma del colgajo | 11 (8.66) | - |
| ISO del área donante | 8 (6.3) | - |
| ISO del colgajo | 39 (30.7) | 19 (21.1) |
| Necrosis grasa | 1 (0.79) | 1 (1.1) |
| Necrosis digital | 1 (0.79) | - |
| Necrosis muscular del área donante | 1 (0.79) | - |
| Parálisis facial | 1 (0.79) | - |
| Sangrado | 2 (1.57) | - |
| Sepsis | 7 (5.51) | - |
| Seroma | 2 (1.57) | 9 (8.8) |
| Síndrome compartimental | 1 (0.79) | - |
| TVP | 1 (0.79) | - |
| ITU | - | 3 (3.3) |
| Linfedema | - | 5 (5.56) |
| No unión | - | 1 (1.1) |
| UPP | - | 2 (2.2) |
| Rabdomiólisis | - | 1 (1.1) |
| Pérdida de injertos del área donante | - | 8 (8.89) |
Abreviaturas: ACV: Accidente cerebrovascular. ISO: Infección de sitio operatorio. TVP: Trombosis venosa profunda. ITU: Infección de tracto urinario. UPP: Ulcera por presión
Tabla VIII. Mortalidad.
| Total N= 16 (2.8%) | |
|---|---|
| Choque | 4 |
| COVID | 1 |
| Sepsis | 6 |
| Fallo ventilatoria | 2 |
| Neumonía | 1 |
| Fístula | 1 |
| Neumotórax | 1 |
Cuando exploramos las variables que se relacionaron con la perdida de CL, las variables estadísticamente significativas fueron el tiempo quirúrgico mayor a 9 horas, la transfusión intraoperatoria de hemoderivados, la trombosis de la anastomosis intraoperatoria, el uso de angiotomografía en el planteamiento prequirúrgico, la historia de tabaquismo y consumo de THC y los pacientes ASA III.
Determinamos como factor protector de perdida del CL la reconstrucción oncológica inmediata, la realización del CL en el hospital 1 y el uso de antiagregante plaquetario en el postoperatorio. Resumimos los resultados del análisis univariado y multivariado en las Tablas I - II.
Discusión
Los avances en las técnicas microquirúrgicas y en los dispositivos de magnificación han permitido que la reconstrucción con CL sea la primera opción de tratamiento para los defectos complejos ubicados principalmente en cabeza y cuello, mama y extremidades, con porcentajes de éxito que varían entre el 92 y el 98%.(1) Sin embargo, el fracaso o fallo en la reconstrucción con CL es un desafío para el cirujano y un desenlace mórbido para el paciente. Nuestro estudio determinó un porcentaje de éxito en la reconstrucción con CL en una serie comparativa de 3 centros hospitalarios en Medellín, Colombia, del 79.8%, porcentaje inferior a lo publicado en la mayoría de los estudios mundiales.(5,6)
En Colombia, Pava y col. publicaron su experiencia en reconstrucción con CL en un centro hospitalario donde se realizaron un total de 40 CL durante un periodo de 5 años, reportando un porcentaje de éxito del 75%, un 20% de complicaciones y un 7% de mortalidad.(7)
Durante el periodo 2020 y 2021 evidenciamos en las 3 instituciones de salud analizadas en este estudio, una notable disminución en el número de colgajos libres, muy probablemente relacionada con las restricciones y ocupación de las UCI ante la pandemia por el SARS-COV 2.
Perdida de colgajos libres y factores relacionados
Hasta donde hemos podido comprobar, la mayoría de los estudios que analizan la pérdida de CL y los factores de riesgo relacionados con este desenlace, se limitan a un sitio específico de reconstrucción. Nuestro estudio valoró todo el espectro de la cirugía reconstructiva. Varios factores modificables en el periodo preoperatorio, transoperatorio y postoperatorio se han asociado con el fallo en la reconstrucción con CL.(4,8) Cuando realizamos el análisis de los factores de riesgo como diabetes, enfermedad cardiaca, dislipidemia, obesidad, enfermedad arterial oclusiva crónica e insuficiencia venosa, no fue posible encontrar diferencia significativa entre la pérdida del colgajo y el éxito en la reconstrucción. Este resultado difiere de lo publicado en la literatura, donde la diabetes está considerada como un factor de riesgo de complicaciones y de fallo en el CL, con OR de 1.76.(9) Por otro lado, el tiempo quirúrgico de 9 horas, la transfusión de hemoderivados intraoperatoria, los pacientes ASA III y la trombosis intraoperatoria se relacionaron significativamente en nuestra serie con el fracaso en la reconstrucción. La disfunción endotelial causada por el consumo de cigarrillos y THC podría explicar su relación con un mayor compromiso vascular. La anemia preoperatoria, con valores de hemoglobina menores de 10 gr/dl, se ha establecido como un valor predictivo de fallo, al igual que la necesidad de transfusión de hemoderivados en el peri o transoperatorio.(10) Se estima que después de una hora de transfusión, hasta el 30% de los glóbulos rojos transfundidos se han hemolizado o han sido eliminados por acción de los macrófagos, lo que asociado también a una depleción en el ATP, altera la capacidad de transporte de oxígeno. En teoría, estos cambios explican la aparición de fenómenos trombóticos asociados a la transfusión.(11) En nuestro estudio los pacientes en quienes se realizó transfusión de hemoderivados en el intraoperatorio presentaron 1.7 veces más riesgo de pérdida del CL que los pacientes en quienes se optó por una medida restrictiva de la transfusión. El uso de vasopresores en el intraoperatorio sigue siendo controvertido; algunos estudios han demostrado que su uso no aumenta significativamente la tasa de reintervención, pérdida completa del colgajo, pérdida parcial del colgajo o necrosis grasa. La dosis acumulativa y el momento de administración de los vasopresores tampoco se relacionan con resultados adversos.(12) En nuestro estudio no hubo diferencia en la administración de vasopresor intraoperatorio y la pérdida de los CL. La antiagregación plaquetaria con aspirina y el uso de heparina en el postoperatorio se ha identificado como un factor protector de pérdida de CL, sin embargo, su uso combinado aumenta considerablemente el riesgo de hematoma y la necesidad de reintervención según algunos autores.(13) El uso de antiagregante plaquetario en nuestro estudio se identificó como un factor protector, con un OR de 0.2 (IC 0.11-0.36); tampoco evidenciamos un aumento en el sangrado postoperatorio en los pacientes que requirieron antiagregación y anticoagulación simultánea.
Cuando comparamos la perdida de colgajos libres por instituciones, obtuvimos una diferencia no significativa entre el hospital 1 con un OR de 0.84 (IC 0.44-1.42), en comparación con el hospital 2 que reportó un OR de 1.52 (0.97-2.37). Este hallazgo muy probablemente se relaciona con la heterogeneidad en la curva de aprendizaje de los cirujanos, las indicaciones de cobertura con CL y los protocolos de tratamiento perioperatorio.
Reintervención y salvamento del colgajo libre
Identificamos en nuestra serie un porcentaje de pérdida del 90% de los CL en los casos en que documentamos trombosis arterial o trombosis mixta en la cirugía de reintervención del colgajo, de forma similar a lo publicado por Nakatsuka y col. que reportan un fallo del DL del 85% en los casos de trombosis arterial y del 40% en los casos de trombosis venosa.(14,15) Nuestro estudio determinó que la reintervención temprana, con una mediana de 13 horas, se asoció de forma significativa con el salvamento del colgajo, con un valor p <0.001. Aquellos CL que se reintervinieron después de 52 horas presentaron perdida completa.
Complicaciones
A pesar de que muchos estudios han intentado identificar los factores de riesgo relacionados con las complicaciones postoperatorias en reconstrucción con CL, la mayoría de los resultados son contradictorios, lo que ha dificultado la identificación de factores de riesgo relevantes. Algunos también informan de un aumento en las complicaciones en pacientes con diabetes, mientras que otros no encuentran correlación entre la enfermedad y las complicaciones.(16) En nuestro estudio el consumo de cigarrillo/THC y la clasificación ASA III fueron las variables estadísticamente significativas relacionadas con la perdida de los colgajos.
Se estima que aproximadamente el 27% de los pacientes presentará una complicación menor, como dehiscencia de la herida quirúrgica, infección, fístula, y que aproximadamente el 6% de los pacientes presentará una complicación mayor, como pérdida del colgajo, amputación, neumonía, choque y muerte.(4,17) En nuestro estudio recogimos un porcentaje de complicaciones mayores del 22%, de las que la amputación de la extremidad asociada con la pérdida del CL fue del 3.9%.
El porcentaje de mortalidad fue del 2.8%, principalmente por complicaciones infecciosas como sepsis y choque.
Si bien, es difícil evaluar adecuadamente el alcance de las complicaciones postoperatorias, su presentación aumenta la morbilidad asociada con el tratamiento y los costos de la atención en salud.
Conclusiones
Debido al diseño del estudio que presentamos, no podemos establecer una relación causal entre las diferentes variables y la pérdida de los CL, ya que analizamos los datos de forma retrospectiva. Otra limitación de nuestro estudio es el sesgo de observación, debido a que los datos fueron recopilados únicamente por el autor principal. El porcentaje de éxito entre cada cirujano puede variar y no reflejar exactamente su efectividad debido a la realización de cirugías en conjunto con otros cirujanos.
La reconstrucción con CL es una técnica que requiere una curva de aprendizaje y una planificación quirúrgica detallada. La pérdida del CL es una complicación frecuente en nuestro medio, y por lo tanto, creemos necesario implementar estrategias y protocolos de atención que disminuyan las complicaciones y la morbilidad entre nuestros pacientes. En nuestra serie, identificamos como factores de riesgo modificables el tiempo quirúrgico superior a 9 horas, la anemia preoperatoria, la transfusión intraoperatoria de hemoderivados, y la trombosis intraoperatoria de la anastomosis. A partir de estos resultados, debemos tratar de implementar guías de práctica clínica que incluyan una hemoglobina preoperatoria por encima de 10gr/dl, la transfusión restrictiva de hemoderivados en el intraoperatorio, la selección de vasos receptores diferentes al inicial en los casos de trombosis intraoperatoria, así como optimizar los tiempos de cirugía realizando las reconstrucción con 2 equipos quirúrgicos.
















