Introduction
The term fear of missing out (FoMO) was introduced by Herman (2000) in the field of marketing to describe a shift in consumer behavior, where individuals became less brand-loyal and more focused on seeking new experiences. By 2007, Sierra was the first to associate this concept with social media (SM), specifically Twitter, and the importance of "being constantly updated." Since the 2010s, this term become popular in the field of SM in popular culture, describing this specific behavior that occurred on these platforms (Gupta & Sharma, 2021).
At an academic level, Przybylski et al. (2013) formally defined FoMO as a pervasive apprehension that others might be having rewarding experiences from which one is absent and by the desire to be connected to what others are experiencing. In addition, these authors provided a theoretical basis using self-determination theory (Deci & Ryan, 1985). According to this theory, psychological health and self-regulation are based on the satisfaction of three basic psychological needs (BPNs): competence, autonomy, and relatedness. Przybylski et al. (2013) stated that FoMO arises as a self-regulatory limbo in situational or chronic deficits in BPNs satisfaction. Different studies have supported the association between BPNs dissatisfaction and FoMO (Lemay et al., 2019; Swar & Hameed, 2017; Xie et al., 2018). BPNs dissatisfaction has also been directly linked to high levels of anxiety and depression (Bartholomew et al., 2011; Quested et al., 2011, Ng et al., 2012).
FoMO was found to be inversely related to age (Błachnio & Przepiórka, 2018; Fuster et al., 2017; Gil et al., 2015) while its relationship with sex remains unclear (Chotpitayasunondh & Douglas, 2016; Gil, Del Valle et al., 2015; Stead & Bibby, 2017). Likewise, the link between FoMO and the Big Five personality traits has been examined, though with mixed findings. FoMO has been positively related to neuroticism (Hadlington et al., 2020) and extraversion (Ashiru et al., 2023); and negatively related to conscientiousness (Chi et al., 2022) and openness (Shi et al., 2022). Both a positive (Sheldon et al., 2021) and a negative (Meier et al., 2021) relationship has been found with agreeableness. The trait most clearly associated with FoMO is neuroticism (Quaglieri et al., 2022; Sindermann et al., 2021; Shi et al., 2022). Other studies have reported no connection between FoMO and the Big Five personality traits (Milyavskaya et al., 2018).
The Big Five personality traits have been linked to anxiety and depression. Anxious and depressive behaviors are highly correlated (Jacobson & Newman, 2017); and frequently present comorbidly (Cummings et al., 2014). As a result, both anxiety and depression exhibit similar associations with personality dimensions: they are positively associated with neuroticism; negatively associated with conscientiousness, extraversion, and agreeableness; while their association with openness is generally weak or nonexistent (Kotov et al., 2010; Malouff et al., 2005).
Furthermore, FoMO has traditionally been considered a type of social anxiety (Scalzo & Martínez, 2017) characterized by irritability, feelings of inadequacy (Abel et al., 2016) and an uncomfortable and often overwhelming feeling that occurs when others have experiences from which one is absent (Riordan et al., 2015).
Due to these characteristics, FoMO has been connected with anxiety (Dhir et al., 2018; Barry et al., 2017), depression (Holte & Ferraro, 2020; Reer et al., 2019) but also with low self-esteem (Kim, 2022; Servidio, 2023). Similarly, lower self-esteem has been linked to greater anxiety and depression (De Jong et al., 2012; Joiner, et al., 1999; Schreiber et al., 2012).
In regard to SM, FoMO has been associated with both SM use and problematic social media use -PSMU, hereafter (Alt, 2015; Baker et al., 2016; Beyens et al., 2016; Blackwell et al., 2017; Buglass et al., 2017). SM platforms help build social identity (Oberst et al., 2016) by allowing individuals to manage their profiles to present themselves online (self-presentation) in the desired way. However, for SM users with high levels of FoMO, these platforms pose a risk by instantly and constantly displaying information about others' rewarding experiences. The attempt to alleviate the unpleasant feeling of FoMO would lead to excessive use of SM, which aligns with Kardefelt-Winther's (2014) compensatory Internet use theory.
Neuroticism has been identified as a significant positive predictor of both SM use and PSMU (Blackwell et al., 2017; Wang et al., 2015); and, in addition, FoMO has acted as a mediating variable between neuroticism and PSMU (Sindermann et al., 2021).
In turn, self-esteem has shown a negative relationship with both SM use (Kalpidou et al., 2011; Forest & Wood., 2012; Wood & Scott, 2016) and PSMU (Huang, 2022; Saiphoo et al., 2020). Likewise, FoMO has also served as a mediator between self-esteem and SM use (Buglass et al., 2017).
Regarding alcohol, FoMO has been linked to weekly alcohol consumption (Mckee et al., 2022), alcohol-related problems (Riordan et al., 2015), and a higher risk of binge drinking- BD hereafter (Brunborg et al., 2022). BD is defined as the consumption of large amounts of alcohol in a short period and is common among young college students. This population engage in a higher risk of alcohol consumption compared to other young people of their age and different age groups (Hingson et al., 2005; Kypri et al. 2005; Johnston et al. 2018), leading to greater alcohol-related problems (Jones & Bellis, 2013; National Health Service, 2018). According to Brunborg et al. (2022), young people with high FoMO are likely to consume large amounts of alcohol to try to "fit in" in an environment where excessive consumption is one of the group norms. Early patterns of alcohol consumption are known to influence later hazardous consumption and alcohol dependence (Buchmann et al., 2009; Hingson et al., 2006; Pitkänen et al., 2008; Warner et al., 2007). Regarding sex differences, men consume more alcohol and report more alcohol-related problems than women (World Health Organization (WHO), 2018). Among the 15-24 age group, boys also consume more and experience more episodes of alcohol intoxication than girls (Ministerio de Sanidad, 2023).
Problematic alcohol use has been linked to both higher neuroticism (Gómez et al., 2022; Wartberg et al.; 2023) and lower self-esteem (Bitancourt et al., 2016; Marlatt, 1999).
In addition, PSMU and heavy alcohol consumption have been directly linked (Ceballos et al., 2018; Gommans et al., 2015). According to Griffiths (2013), PSMU shares characteristics with substance addictions (mood modification, tolerance or withdrawal behaviors) which could explain this connection. Other researchers have suggested that both PSMU and excessive alcohol use are related to individual characteristics such as reward sensitivity and impulsivity (Dawe et al., 2004; Lyvers et al., 2016; Lyvers et al., 2019).
The feeling of FoMO is closely tied to SN use, as SN platforms contribute to its increase. This study aims to explore the effect on both SM use and on alcohol consumption. Alcohol consumption is highly prevalent among young college students and is associated with group norms to which individuals with FoMO are particularly sensitive. The general objective is to learn if FoMO has sufficient predictive power to explain both behaviors. Additionally, this study aims to evaluate FoMO’s mediating role between self-esteem, neuroticism, and these behaviors. This is the first study to examine the relationship between FoMO, SM use, and alcohol consumption within the same investigation through a path analysis model.
The specific objectives are: 1) To determine the magnitude of the influence of FoMO on different variables related to SM (hours spent on SM and PSMU); 2) To analyze the magnitude of the influence of FoMO on various alcohol-related variables (alcohol consumption, BD frequency, and alcohol-related problems); 3) To explore the mediating role of FoMO between neuroticism and variables related to SM and alcohol; 4) To assess the mediating role of FoMO between self-esteem and variables related to SM and alcohol; 5) To analyze the relationship between FoMO and sociodemographic variables; 6) To examine the relationship between PSMU and alcohol-related problems.
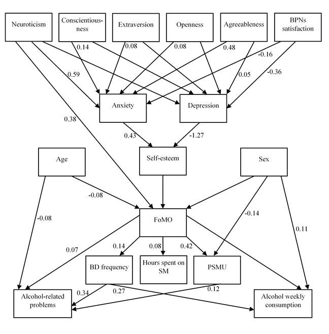
A path analysis model is proposed in which FoMO plays a prominent role. In this model, personality traits and BPNs satisfaction are expected to influence the level of anxiety and depression. In turn, anxiety and depression would impact self-esteem. Both self-esteem and neuroticism are expected to directly influence FoMO; as well as age and sex. The effect of personality traits and BPNs satisfaction on FoMO is expected to be mediated first by anxiety and depression, and subsequently by self-esteem. FoMO is also expected to serve as a mediating variable between neuroticism, self-esteem, sex, and age, and the various variables related to SM (hours spent of SM and PSMU) as well as alcohol-related variables (alcohol consumption, BD frequency, and alcohol-related problems). Figure 1 shows the proposed relationships between these variables.
Method
Participants
A total of 1,149 students from the University of Murcia (Spain) participated in this study. The study sample was selected by convenience. The inclusion criteria were the following: 1) Being a college student; 2) Having used a SM platform in the previous three months; 3) Having consumed alcohol in the previous three months; 4) Having engaged in BD in the previous three months and 5) Signing the informed consent prior to beginning the survey. The final sample consisted of 959 participants, as 190 did not meet the inclusion criteria. The age range was 18 to 40 years old (M = 22.34; SD = 3.99). Of the total sample, 643 were women (67.04%) and 225 (23.46%) worked and studied simultaneously. Regarding educational level, 79.98% were undergraduate students, 12.51% were master's students, and 7.51% were PhD students. Additionally, 80.19% lived in an urban area compared to 19.20% who lived in a rural one.
Instruments
In addition to the sociodemographic variables (sex and age), the following instruments were administered:
Self-reported alcohol consumption. Participants were asked whether they had engaged in BD in the previous three months and how frequently. BD has been defined in this study as the consumption of five or more standard drink units (SDU) on the same day within two hours. In Spain, an SDU is defined as a 200 ml glass of beer or a 100 ml glass of wine; two SDUs are equivalent to one mixed drink (Llopis et al., 2000). Additionally, participants were asked about their alcohol consumption during a typical week in the last three months (week with five working days), specifying the type of drink and the quantity consumed in liters of each type of beverage.
Self-reported SM use. Participants were asked if they had used any SM platform in the previous three months and how many hours per week they spent on these platforms. They were also asked to choose the SM platforms they used from a list of 13 (Facebook, Instagram, Snapchat, WhatsApp, Telegram, Youtube, TikTok, Skype, Twitter, Pinterest, Tumblr, Line, and Viber). If they used a platform that was not listed, they could add it.
Basic Psychological Needs Satisfaction and Frustration Scale (BPNSFS,Chen et al., 2015). The instrument consists of 24 items that assess the satisfaction and frustration of the three BPNs (competence, autonomy, and relatedness). The response scale is a five-point Likert-type scale ranging from 1 (totally false) to 5 (totally true). The internal consistency for the composite scales in the original study was as follows: competence (α = .88), autonomy (α = .85), and relatedness (α = .83). In the present study sample, the reliability scores were: competence (α = .90), autonomy (α = .85), relatedness (α = .86), and the full scale (α = .93).
Rosenberg Self-Esteem Scale (RSE, Rosenberg, 1965). The Spanish version (Echeburúa, 1995) was used. The internal consistency of the scale in its original version across different samples was good - with α ranging from .77 to .88 (Rosenberg, 1986); as well as in the Spanish version - with α ranging from .85 to .88 (Martín-Albo et al., 2007). The scale consists of 10 items (5 positively worded and 5 negatively worded), using a four-point Likert-type response format with the following options: 1 = strongly agree; 2 = agree; 3 = disagree; 4 = strongly disagree. In the present study, the reliability was α = .88.
Beck Depression Inventory-Second Edition (BDI-II; Beck et al., 1996). The BDI-II is the second version of the Depression Inventory developed by Beck (Beck et al., 1961) and the Spanish version was used (Beck et al., 2011). The internal consistency of the original version is adequate, with α = .92 (Beck et al., 1996), as well as that of the Spanish version in different samples - with α ranging from α = .87 to .90 (Sanz, 2013). The questionnaire consists of 21 items, each of which corresponds to a symptom of depression. Most items (19) use a four-point Likert-type response scale, ranging from 0 (absence of the symptom) to 3 (maximum intensity of the symptom), while two items use a seven-point scale. The maximum score of the inventory is 63. In this study, the reliability was excellent (α = .92).
Beck Anxiety Inventory (BAI; Beck & Steer, 1993). To assess participants' anxiety, the Spanish version of the Beck Anxiety Inventory was used (Beck & Steer, 2011). The internal consistency of the original version in different samples was good, with Cronbach's alpha values ranging from α = .89 to α = .92 (Beck & Steer, 2011). Similarly, the Spanish version also demonstrated good internal consistency across various samples, with Cronbach's alpha values ranging from α = .88 to α = .92 (Sanz, 2014). The questionnaire consists of 21 Likert-type items (each representing a different symptom) with four response levels ranging from 0 (Not at all) to 3 (Severely, it bothered me a lot), resulting in a maximum score of 63. Reliability data in this study were excellent, with α = .93.
NEO Five-Factor Inventory (NEO-FFI;Costa & McCrae, 1992). This is the short version of the NEO Personality Inventory (NEO-PI), adapted into Spanish (Costa & McCrae, 1999), and it assesses five personality factors across five subscales: neuroticism, extraversion, openness, agreeableness, and conscientiousness. This questionnaire is composed of 60 items rated on a five-point Likert-type scale, with response options ranging from 0 (strongly disagree) to 4 (strongly agree). In this study, the reliability data were as follows: neuroticism (α = .85), extraversion (α = .88), openness (α = .77), agreeableness (α = .69), and conscientiousness (α = .84).
Fear of Missing Out Scale (FoMOs;Przybylski et al., 2013). This scale assesses the discomfort felt when one believes others are having rewarding experiences without them. It has been adapted for the Spanish population (Gil, Chamarro et al., 2015) and consists of 10 items rated on a five-point Likert-type scale (1 = not at all; 2 = a little; 3 = moderately; 4 = quite a bit, 5 = a lot). Cronbach's alpha for this sample was .82.
Problematic use of social media (C-VAT;van Rooij et al., 2017). To measure PSMU, an adapted version to SM of the C-VAT instrument (van Rooij et al., 2017) was used, which is based on the Compulsive Internet Use Scale (CIUS) by Meerkerk et al. (2009). Responses were rated on a five-point Likert scale: 0 = never; 1 = seldom; 2 = sometimes; 3 = often; 4 = very often. The items assess various aspects (loss of control, preoccupation, withdrawal symptoms, coping, social problems and task accomplishment issues) associated with PSMU. In this study, the reliability was excellent (α = .91).
Rutgers Alcohol Problem Index (RAPI,White & Labouvie, 1989). The Spanish version of the RAPI questionnaire is used to evaluate alcohol-related problems (López-Nuñez et al., 2012). Both the original instrument (α = .92) and the Spanish adaptation (α = .87) demonstrated good internal consistency. This instrument, which consists of 23 items, aims to obtain information on all aspects of the lives of individuals affected by alcohol problems (delinquency, family life, neuropsychological functioning, physical problems, psychosocial functioning, and social relationships). The goal is to intervene early to minimize and eliminate these problems. Responses are provided on a four-point Likert-type scale (0 = never; 1 = once or twice; 2 = between 3 and 5 times; 3 = more than 5 times). In this study, Cronbach’s alpha was .87.
Procedure
Students were recruited via email, which informed them about the nature of the study, its anonymous, and the confidentiality of their responses. Participants were required to sign an informed consent form, which was a prerequisite for participating in the study. Once these conditions were met, the survey was completed online through the University of Murcia's survey application. The survey took approximately 20 minutes to complete. As an incentive, participants were offered the opportunity to enter a raffle for two gift vouchers, each worth 50 euros.
The study complied with the ethical standards of the Declaration of Helsinki and was approved by the Ethics Committee of the University of Murcia under approval number M10/2023/058.
Data analysis
First, a descriptive analysis (arithmetic mean and standard deviation) of the study variables was conducted. Subsequently, Pearson correlation analyses were performed to examine the relationships between variables. Additionally, the odds ratio index was used to establish the association between BD frequency and FoMO. A bilateral significance level of p < .05 was adopted for all analyses. The statistical program used was SPSS version 29.
To assess the relationship of FoMO and variables related to SM and alcohol consumption, as well as to explore the mediating role of FoMO between neuroticism and self-esteem with variables related to SM and alcohol consumption, as well as with other variables, a path analysis was conducted. This analysis is a specific type of structural equation modeling (SEM). The Maximum Likelihood method with robust standard errors was used for this analysis. Analyses were performed using R software, version 4.3.1 (R Core Team, 2023).
To evaluate the goodness-of-fit, the following indexes and criteria were used (Awang, 2012; Byrne, 1994): Comparative fit index (CFI) greater than .90; Root mean square error of approximation (RMSEA) and Standardized root mean square residual (SRMR) less than .08. Additionally, the probability associated with the χ2 statistic was expected to be greater than .05. Since the data did not meet the assumption of normality, robust versions of these indices (robust RMSEA and robust CFI) were employed, along with scaled χ2
Results
Descriptive analysis and correlations
Table 1 presents the descriptive statistics and correlations between the studied variables. Regarding the variables related to SM, FoMO exhibited a very low correlation with hours spent of SM (r = .08, p = .013) but a moderate association with PSMU (r = .42, p < .001). For consumption-related variables, FoMO showed no relationship with weekly alcohol consumption (r = .00, p = .959); however, it was weakly associated with alcohol-related problems (r = .18, p < .001).
Table 1. Means, standard deviations, and Pearson bivariate correlations between FoMO and other psychological constructs.

Note.FoMO: Fear of missing out; BPNs: Basic psychological needs; SM: Social media; PSMU: Problematic social media use.
*p < .05.
**p < .01.
To examine the effect of FoMO on BD frequency (see Table 2), participants were divided into two groups considering the median of the scores as the cut-off point (Mdn = 20). The first group comprised those participants with a low FoMO score (score < 20); and the second group included those with a high FoMO score (score ≥ 20). The odds ratio (OR) of obtaining a high score on FoMO was calculated for those participants who reported engaging in BD at least once per month. This group was 1.61 times more likely to experience FoMO than those who engaged in BD less frequently.
Path Analysis
The proposed model showed a good fit (see Table 3) according to widely recognized criteria in the literature (Awang, 2012; Byrne, 1994). The only metric that did not indicate a good fit is the chi-square statistic, which yielded a significant p-value (χ2 (89) = 54, p < .001). The chi-square statistic is known to be highly sensitive to sample size and given the large sample (959 subjects) a significant p-value is expected. Therefore, other fit indices were used to evaluate the model's adequacy.
Table 3. Model fit measures.

Note.χ2= Chi-squared; DF: Degrees of freedom; CFI: Comparative fit index; RMSEA: Root mean square error of approximation; SRMR: Standardized root mean square residual.
Table 4 presents the standardized and unstandardized coefficients of the relationships within the model. Notably, the effect of depression on self-esteem was significant, negative, and larger than 1 (β = -1.27, p = < .001). This coefficient is likely due to the strong multicollinearity between anxiety and depression, as these variables were highly correlated (see Table 1) (r = .65, p < .001). This multicollinearity also influenced the coefficient for anxiety's effect on self-esteem, resulting in a positive value in Table 4 (β = 0.43, p < .001), despite the negative correlation observed between anxiety and self-esteem (see Table 1) (r = -.39, p < .001).
Table 4. Standardized and unstandardized coefficients of the Path Analysis model.

Note.SE: Standard error; BPNs: Basic psychological needs; FoMO: Fear of missing out; SM: Social media; PSMU: Problematic social media use; BD: Binge drinking.
In bold those coefficients that are significant.
Figure 2 provides a graphic representation of the model, including the standardized coefficients for the significant relationships.

Figure 2. Graphical representation of the results of the Path Analysis model (significant standardized coefficients).
The main results are presented in Table 4 below.
FoMO influence on variables related to social networks
The influence of FoMO on hours spent of SM was significant, although of low magnitude (β = 0.08, p = .015). In contrast, its effect on PSMU was moderate (β = 0.42, p < .001).
FoMO influence on variables related to alcohol consumption
Regarding alcohol consumption, FoMO had a very small effect on alcohol-related problems (β = 0.07, p = .039); However, its influence on BD frequency was slightly higher, though still low (β = 0.14, p < .001). FoMO had no direct effect on weekly alcohol consumption (β = -0.03, p = .477).
Mediating role of FoMO between neuroticism and other variables
The direct effect of neuroticism on FoMO was significant and moderate (β = 0.38, p < .001).
As for its mediating role of FoMO, FoMO was found to mediate the relationship between neuroticism and hours spent on SM, with a significant but very small indirect effect (β = 0.03, p = .017). FoMO also mediated the relationship between neuroticism and PSMU, where the effect was more substantial, although still low.
Concerning alcohol-related variables, FoMO acted as a direct mediator between neuroticism and BD frequency, although the magnitude was very low (β = 0.05, p < .001). However, FoMO did not mediate the relationship between neuroticism and alcohol-related problems (β = 0.03, p = .051); nor between neuroticism and weekly alcohol consumption (β = -0.00, p = .478).
Mediating role of FoMO between self-esteem and other variables
The direct effect of self-esteem on FoMO was not significant (β = 0.05, p = .188).
Regarding the variables related to SM, FoMO did not mediate the relationship between self-esteem and hours spent on SM (β = 0.00, p = .236), nor between self-esteem and PSMU (β = 0.02, p = .184).
Similarly, in relation to alcohol-related variables, FoMO did not act as a mediator between self-esteem and any of these variables: there was no mediation for weekly alcohol consumption (β = -0.00, p = .529), BD frequency (β = 0.00, p = .214) or alcohol-related problems (β = 0.00, p = .275).
Mediating role of FoMO between age and alcohol-related problems
Age was negatively related to FoMO with a small but significant direct effect (β = -0.08, p = .010). Additionally, age had a significant negative effect on alcohol-related problems (β = -0.08, p = .002), though of low magnitude.
However, FoMO did not mediate the relationship between age and alcohol-related problems, as the indirect effect was not significant (β = -0.00, p = .118).
Mediating role of FoMO between sex and PSMU and between sex and weekly alcohol consumption
The effect of sex on FoMO was not significant (β = 0.029, p = .334).
However, sex had a significant a significant inverse effect on PSMU (β = -0.14, p < .001), indicating that women exhibited significantly more problematic use of SM.
Nevertheless, FoMO did not mediate the relationship between sex and PSMU (β = 0.01, p = .337)
Additionally, sex had a significant direct effect on weekly alcohol consumption (β = 0.11, p = .001), indicating that men were heavier consumers.
However, FoMO did not mediate the relationship between sex and weekly alcohol consumption (β = -0.00, p = .568).
Discussion and Conclusions
This research aimed to relate FoMO with two behaviors that had previously been analyzed separately: SM use and alcohol consumption. For the first time through a path analysis model, FoMO was linked to SM use (hours spent on SM and PSMU) and alcohol consumption (alcohol consumption, BD frequency, and alcohol-related problems).
One of the objectives was to determine the extent of FoMO's influence on different variables associated with SM use. The direct effect of FoMO on hours spent on SM use was significant and positive, although of low magnitude. Conversely, FoMO demonstrated a moderate effect on PSMU. This aligns with previous research indicating a relationship between FoMO and SM use (Baker et al., 2016; Beyens et al., 2016; Buglass et al., 2017; Przybylski et al., 2013); as well as between FoMO and PSMU (Błachnio & Przepiórka, 2018; Blackwell et al. 2017; Oberst et al. 2017).
According to Przybylski et al. (2013), SM use would be a high-efficiency and low-friction path to stay connected with what others do. SM use is an optimal method to remain informed about others' activities at any time via smartphones and to interact with multiple individuals simultaneously (high efficiency). Additionally, SM platforms eliminate the obstacle of communicating face-to-face (low friction), which can be more effortful and intimidating, particularly for individuals with FoMO, which has been linked to social anxiety (Scalzo & Martínez, 2017). Thus, individuals with high FoMO may be at greater risk of developing PSMU.
Moreover, these findings could be explained by Kardefelt-Winther´s (2014) theory, which posits that Internet use is motivated by the desire to alleviate negative emotions. FoMO would be an unpleasant emotional state that individuals may try to mitigate by using SN to be informed of what others are doing.
However, FoMO may not necessarily be related to hours spent on SM, as these platforms serve as a common tool for social interaction among young people. These platforms help satisfy their need for connection during a developmental stage where friendships play a significant role in shaping adult identity (Erikson, 1950). Currently, the average daily time spent on SM by individuals aged 16-64 in Spain is 1 hour and 52 minutes (We are social, 2023), indicating its substantial presence in their leisure time.
Other objective was to analyze the influence of FoMO on variables related to alcohol consumption. The direct effect of FoMO on BD frequency was significant but of low magnitude; its effect on alcohol-related problems was significant but very weak; and there was no significant effect on the weekly amount of alcohol consumed.
Higher levels of FoMO have been associated with a higher risk of BD in adolescents (Brunborg et al, 2022) and the intention to drink large amounts of alcohol in college students (Scalzo & Martínez, 2017). Alcohol-related problems have also been linked to FoMO in other studies (Riordan et al., 2015; Riordan et al., 2021). Alcohol consumption has been linked to FoMO (McKee et al., 2022; Riordan et al., 2021), although this connection is not always observed (Riordan et al., 2015).
The stronger relationship between FoMO with BD, as well as alcohol-related problems compared to weekly consumption, may be explained by the drinking patterns prevalent in university settings, where individuals often drink excessively in a single session to "fit in" (McKee et al., 2022). This BD pattern leads to more severe alcohol-related problems compared to those who consume the same amount of alcohol spread across different days of the week.
Additionally, Riordan et al. (2021) suggest that individuals with high levels of FoMO are more sensitive to social cues regarding what is valued to be included in the group (group norms), which may lead to excessive alcohol use. Individuals high in FoMO would prefer to drink more, as the expectations of social benefits and greater group integration would outweigh potential regrets associated with excessive drinking (Crawford et al., 2022).
Brunborg et al. (2022) also noted that SM use exposes young people to advertisements for social events where alcohol is present. This exposure may compel them to attend these events in order to avoid feelings of exclusion and to ensure they do not miss out the enjoyment experienced by their peers.
Finally, FoMO can be considered a form of social anxiety (Scalzo & Martínez, 2017). According to the tension reduction theory (Greeley & Oei, 1999) individuals with anxiety may develop problematic consumption patterns, such as alcohol use, as a means of alleviating their anxiety.
The third objective of the study was to explore the mediating role of FoMO between neuroticism and variables related to SM and alcohol consumption. The direct effect of neuroticism on FoMO was significant, positive, and of moderate magnitude. Previous studies have also reported a positive relationship between neuroticism and FoMO (Hadlington et al., 2020, Hadlington & Scase, 2018; Meier et al., 2021; Müller et al., 2021; Quaglieri et al., 2022; Rozgonjuk et al., 2021; Shi et al., 2022). Individuals with higher neuroticism might experience FoMO due to the importance they place on others' messages (Shi et al., 2022). In addition, these individuals might experience FoMO due to the importance they place on others' messages (Shi et al., 2022). In addition, they exhibit less emotional stability (McCrae & Costa, 1997), and their insecurity and sensitivity (Kandell, 1998) are consistent with the characteristics of FoMO.
Furthermore, FoMO acted as a mediating variable between neuroticism and hours on SM, although the magnitude was low; and between neuroticism and PSMU, with a slightly higher but still low magnitude. FoMO has been previously identified as a mediator between neuroticism and PSMU (Sindermann et al., 2021); as well as between neuroticism and SM use (Zhang et al., 2023); and between neuroticism and problematic Internet use (Alt & Boniel-Nissim, 2018). Additionally, neuroticism has found to predict both SM use (Tang et al., 2015) and Internet addiction (Andreassen et al., 2013).
One possible explanation is that neurotic individuals tend to experience high levels of anxiety in social interactions, leading them to rely more on SM. SM platforms provides a sense of control that face-to-face interactions may not offer (Blackwell et al., 2017; Kandell, 1998; Stead & Bibby, 2017). Various studies suggest that traits such as hostility, irritability, anxiety, depression, and escapism -commonly associated with neuroticism- may drive individuals to prefer online communication (Aldinger et al., 2014; Costa & McCrae, 2008; Li et al., 2020).
In relation to alcohol consumption, FoMO served as a mediating variable between neuroticism and BD frequency, though with a very low effect. However, FoMO did not mediate the relationship between neuroticism and alcohol-related problems, nor between neuroticism and weekly alcohol consumption.
The emotional instability experienced by individuals with high levels of neuroticism (McCrae & Costa, 1997), along with their tendency to use maladaptive coping strategies, such as substance use, may help explain these findings (Carver & Connor-Smith 2010). Substance use, including alcohol consumption, has been linked to neuroticism in several meta-analyses (Kotov et al., 2010; Malouff et al., 2007; Ruiz et al., 2008). Other studies have also specifically linked neuroticism with problematic alcohol use (Dash et al., 2019; Gómez et al., 2022; Wartberg et al., 2023). Given that neuroticism is characterized by elevated levels of anxiety, alcohol consumption may serve as a mechanism to regulate emotions, consistent with tension reduction theory (Greeley & Oei, 1999).
It appears that neuroticism itself is directly related to alcohol consumption, not necessitating the influence of FoMO, which only mediates the relationship between neuroticism and BD frequency.
The fourth objective of the study was to examine the mediating role of FoMO between self-esteem and variables related to SM use and alcohol consumption. The direct effect of self-esteem on FoMO was found to be non-significant. This outcome may be attributed to the high correlation between self-esteem and neuroticism. Since neuroticism has a stronger correlation with FoMO than self-esteem, the direct effect of neuroticism on FoMO remained significant, while the effect of self-esteem on FoMO became non-significant. Nonetheless, the relationship between self-esteem and FoMO is generally found to be negative and significant, as shown in previous studies (Buglass et al., 2017; Kim, 2022; Servidio, 2023; Zunic, 2017), and in the correlation analysis conducted in this study.
The absence of a significant path between self-esteem with FoMO appears to have influenced the lack of FoMO’s mediating role between self-esteem and the variables related to SM. However, in this study, the correlation between self-esteem and both PSMU and time spent on SM was negative, consistent with findings from other studies (Akbari et al., 2023; Gori et al., 2023; Schivinski et al., 2020; Sireli et al., 2023; Smith, 2023; Wood & Scott, 2016) and two meta-analyses (Saiphoo et al., 2019; Huang, 2022). The continued use of SM creates more opportunities for social comparison, which can negatively impact self-esteem.
Similarly, FoMO was not found to be a mediator between self-esteem and alcohol-related variables. However, this study observed a negative relationship between self-esteem and alcohol-related problems, though not with weekly alcohol consumption. The literature presents mixed results on this topic. According to Tomaka et al. (2013), individuals with low self-esteem may use alcohol as a coping mechanism. Conversely, a systematic review by Arsandaux et al. (2020) reported both positive and negative associations between self-esteem and alcohol consumption.
The fifth objective was to analyze the relationship between FoMO and sociodemographic variables. Age had an inverse effect on FoMO, consistent with previous findings (Beyens et al., 2016; Błachnio & Przepiórka, 2018; Blackwell et al., 2017; Elhai et al., 2018; Fuster et al., 2017; Gil, Del Valle et al., 2015; Hadlington et al., 2020; Rozgonjuk et al., 2021). For adolescents and young adults, peer acceptance is crucial (Desjarlais & Willoughby, 2010). This factor, combined with greater emotional instability and immaturity compared to adults (Kuss et al., 2013), may place younger individuals at higher risk of experiencing FoMO.
In addition, age had a significant, though very small, direct effect on alcohol-related problems, with younger individuals experiencing more issues after drinking. Brain development, particularly in the prefrontal cortex, continues into the 30s (Luciana et al., 2005). As this development progresses, the capacity for delayed gratification and emotional regulation increases (Wood et al., 2017), which could contribute to better control over alcohol consumption with age, resulting in fewer alcohol-related problems.
At this life stage, younger adults report higher levels of hazardous alcohol consumption compared to other age groups (Hingson et al., 2005). This makes it essential to assess the age of onset of drinking, as it is associated with later excessive alcohol consumption (Hingson et al., 2006; Pitkänen et al., 2008; Warner et al., 2007). Early intervention may help prevent the development of alcohol-related disorders.
However, FoMO was not identified as a mediating variable between age and RAPI. In this case, it did not provide additional insight into the relationship between age and alcohol-related problems.
Similarly, the influence of sex on FoMO was not significant, consistent with findings from other studies (Chotpitayasunondh & Douglas; 2016; Gil, Del Valle et al., 2015; Oberst et al., 2017). It appears that other factors, such as anxiety levels, have a stronger influence on FoMO (Dhir et al., 2018; Reer et al., 2019). However, sex did have a significant direct effect on C-VAT, with women experiencing higher levels of PSMU. Women tend to report higher relationship satisfaction than men (Kashdan et al., 2009) and a greater commitment to maintaining relationships (Kawachi & Berkman, 2001), even in virtual environments (Kimbrough et al., 2013; Muscanell & Guadagno, 2012). This social orientation and commitment to maintaining relationships may place women at greater risk for PSMU.
Likewise, FoMO did not mediate the relationship between sex and PSMU. As suggested by previous research, being female appears to be a stronger predictor of PSMU risk than the level of FoMO. For example, Muscanell & Guadagno (2012) found that women are more likely to seek social approval through SM interactions, such as receiving "likes."
Regarding alcohol consumption, sex had a significant direct effect, with men drinking more than women. This sex difference has been observed globally (WHO, 2018) and in Spain (Ministerio de Sanidad, 2023). However, recent studies indicate that the gap is narrowing, with some reporting that adolescents and young women are now drinking more than their male counterparts (White, 2020).
FoMO, nonetheless, did not significantly mediate the relationship between sex and alcohol consumption, indicating that men continue to drink more than women regardless of their level of FoMO.
Lastly, a small direct effect of PSMU on alcohol-related problems was observed, consistent with findings from other studies (Ceballos et al., 2018; Gutiérrez & Cooper, 2016; Gommans et al., 2015; Spilková et al., 2017). According to Kardefelt-Winther et al. (2017), both substance and behavioral addictions share common features such as the repetitive and persistent nature over time, and the difficulty in reducing these behaviors despite their negative impact on daily life.
Other authors have stated that reward sensitivity and impulsivity are common factors associated with both PSMU and hazardous alcohol consumption (Dawe et al., 2004; Lyvers et al., 2016; Lyvers et al., 2019).
Reward sensitivity refers to the extent to which behavior is driven by the expectation of obtaining positive rewards (Dawe et al., 2004). In contrast, impulsivity involves engaging in behaviors without fully considering potential consequences (Spinella, 2007). It appears that reward sensitivity is more closely related to the initiation of consumption, while impulsivity is associated with the maintenance of consumption (Dawe et al., 2004; Yücel et al., 2019).
Similarly, both substance-related and non-substance-related addictions share key components such as salience, mood modification, tolerance, withdrawal behaviors, conflict, and relapse (Griffiths, 2013).
This study has certain limitations. Firstly, the cross-sectional design prevents the inference of causal relationships between the measured variables. Additionally, a convenience sample was used, which may limit the representation of the broader Spanish university population and restrict the generalization of the findings. Furthermore, 67.04% of the participants were women, leading to an unbalanced sex distribution. Finally, the data collected was self-reported, which could be influenced by social desirability and certain biases such as recall bias.
Despite these limitations, this research has notable strengths. Notably, it is the first study to link FoMO to both SM use and alcohol consumption through a path analysis model. Likewise, the sample size was considerable (n = 959), allowing for more precise statistical estimates. Furthermore, these findings align with Kardefelt-Winther's (2014) theory of compensatory Internet use, suggesting that SM is used to alleviate unpleasant sensations, such as FoMO. In the context of alcohol, the anxiety associated with FoMO may be alleviated through consumption, consistent with the tension reduction theory (Greeley & Oei, 1999).
In conclusion, FoMO was significantly associated with both SM use and alcohol consumption, with the strongest link observed for PSMU. Among alcohol-related variables, BD frequency exhibited the closest relationship with FoMO. Although FoMO is not a new construct (Wortham, 2011), SM has amplified its effects by providing multiple opportunities for social comparison. Regarding alcohol consumption, the pattern of excessive intake per session appears most closely related to FoMO; however, further research is warranted in this area. Based on the current findings, it cannot be asserted that FoMO has substantial explanatory power for both SM use and alcohol consumption in young college students.
The mediating role of FoMO between neuroticism and variables related to SM and alcohol consumption was confirmed. Conversely, FoMO did not mediate the relationship between self-esteem and these behaviors. Given the stronger correlation between neuroticism and FoMO compared to self-esteem, future path analysis models should prioritize neuroticism as a key variable, as its effects on FoMO appear to overshadow those of self-esteem.
Additionally, neither age nor sex were found to play a significant role in the relationship with FoMO, nor in the mediation analyses of FoMO with alcohol consumption or PSMU.
Finally, the relationship between PSMU and alcohol-related problems was found to be significant and direct, but of a low magnitude. Future research should explore specific aspects linking these two problematic uses to uncover stronger associations.
The intensity of FoMO appears to be influenced by the specific activity in question, whether it pertains SM use, alcohol consumption, or other behaviors. Therefore, it is essential for future studies to examine the relationship between FoMO and various human behaviors to better understand its underlying mechanisms. For instance, FoMO has been linked to consumer behavior (Zhang et al., 2020) and binge-watching (Anghelcev et al., 2020).
Furthermore, incorporating objective measures of behaviors related to FoMO would be beneficial, as Riordan et al. (2021) did by measuring breath alcohol concentration with breathalyzers.
Lastly, there is a need for further research on intervention strategies to reduce FoMO, such as those proposed by Alutaybi et al. (2020), to mitigate its influence on behaviors like alcohol consumption and PSMU.










texto en 




