When children listen to a story, they process and connect ideas to construct a coherent mental representation (Vretudaki, 2022; Wannagat et al., 2020). Comprehending an oral text requires understanding words and sentences and forming a mental representation of the situation (Costabile, 2020). This involves understanding literal information and making inferences about unstated content (Oakhill et al., 2019; Oakhill & Cain, 2018). Making inferences is necessary to establish coherence (Kendeou et al., 2014) because most texts do not explicitly provide the essential and sometimes crucial information required for this integration process. Much of the literature in English and other languages that investigate the development of comprehension processes suggests that children's comprehension and inference-making abilities develop with age (Kendeou et al., 2008, 2009), highlighting the importance of age-related developmental factors in listening skills.
A crucial component for constructing a coherent representation is vocabulary knowledge, which plays a fundamental role in oral text comprehension (Oakhill et al., 2015). Previous research has consistently highlighted the critical role of general and prior knowledge, particularly vocabulary, in shaping comprehension abilities (Dicataldo et al., 2023). Several studies have shown that vocabulary is a strong predictor of comprehension, often outperforming word reading efficiency and short-term memory (Cain & Bignell, 2014; Oakhill et al., 2015; Sarbazi, et al., 2021). This body of research has indicated that vocabulary, defined by the ability to provide word definitions (Ouellette, 2006; Wise et al., 2007), is central in oral comprehension among preschoolers (Freed & Cain, 2021). Rich word knowledge helps to understand and integrate information from a listening text, as demonstrated by studies involving pre-reading children (Florit et al., 2009; 2013; 2014).
In addition to vocabulary, other cognitive abilities such as working memory also play a crucial role in comprehension (Currie & Cain, 2015). There is considerable evidence that differences in working memory capacity are associated with differences in reading comprehension (Carretti et al., 2009; Currie & Cain, 2015; Seigneuric & Ehrlich, 2005; Smith et al., 2021). Working memory is a short-term memory system that supports the simultaneous processing of information, allowing the listener to retain previously received information while processing new input, and enabling the integration of both (Baddeley et al., 2020; Just & Carpenter, 1992). Regarding the relationship between comprehension and working memory, studies with individuals of different ages and across discourse modalities show that working memory is a reliable predictor of text comprehension (Currie & Cain, 2015; Currie & Muijselaar, 2019; Seigneuric & Ehrlich, 2005; Swanson, 2011) and listening comprehension in preschool children (Lepola et al., 2012; Strasser & Río, 2014). Studies conducted by Florit et al. (2009; 2013) demonstrated that short-term memory and working memory skills significantly contribute to oral comprehension in preschoolers aged 4 and 5, even after controlling for verbal abilities.
Cognitive processes, such as processing speed, play a crucial role in reading comprehension (Borella & de Ribaupierre, 2014). Processing speed refers to the rate at which information can be cognitively processed (Salthouse, 1996). This cognitive ability increases with development from childhood to adulthood (Newbury et al., 2016). It is thought to be a key determiner of development because improvements in processing speed facilitate gains in other cognitive domains, like working memory and reading, by enhancing efficiency (Gerst et al., 2021; Lobier et al., 2013). Most of the research on this topic approached the relationship between processing speed and reading comprehension, and several studies (Kail & Hall, 1994; Spring & Davis, 1988; Van den Bos et al., 2002) supported using rapid naming measures to assess processing speed predicts reading abilities and these predicts reading comprehension.
Although according to theoretical models (Graesser et al., 1994; Kintsch & Kozminsky, 1977; McNamara & Magliano, 2009) that explain text comprehension, the processes involved in oral and reading comprehension would be equivalent or would be based on a large number of shared processes; despite the extensive examination on the relationship of processing speed and reading comprehension, the generalizability of these components to narrative listening comprehension remains an open question and requires more research in order to have more evidence of this relationship.
The ability to comprehend an oral text is fundamental for children's cognitive development (Brodin & Renblad, 2020). However, existing research has predominantly focused on English-speaking or European populations, leaving a significant gap in understanding within Spanish-speaking contexts (Popoola, et al., 2024). In this regard, Strasser and Del Rio (2014) investigated the relationship between depth and breadth of vocabulary knowledge and the comprehension of oral and picture narrative stories in Spanish-speaking children aged 3 to 7 years old. The students were tested with Peabody Picture Vocabulary Test (Dunn & Dunn, 2007) to evaluate the aspects of breadth vocabulary and with the vocabulary subtest of the Wechsler Preschool and Primary Intelligence Scale for assessing their depth vocabulary knowledge (Wechsler, 1998). All children completed two story comprehension tasks, one using a wordless picture book with questions about the story, and another involving story recall from the Woodcock-Muñoz Battery III subscale. Additionally, the students were tested with an inhibitory and an attention control task (monitoring) together with a working memory task. The data found in this research showed that vocabulary depth and breadth predicted performance comprehension of orally presented stories and story comprehension from images. Moreover, they found that the effects of working memory were partially mediated by other processes involved in comprehension, such as making inferences and monitoring comprehension.
The present study
There is a need to extend this research to non-English-speaking populations, particularly to explore how variables related to cognitive aspects and vocabulary influence oral narrative comprehension in Spanish-speaking children. Therefore, the present study aims to address this gap by investigating the role of vocabulary, working memory, and processing speed in oral comprehension among pre-reading children aged 3 to 6 years who are native Spanish speakers, as well as possible difference between children based on age comparison. Under the hypothesis, differences in oral comprehension, inference-making, and understanding literal information in narratives vary based on differences in working memory, vocabulary, and processing speed. Additionally, given the developmental nature of these cognitive skills in older children (Cain & Bignell, 2014; Currie & Cain, 2015; Currie & Muijselaar, 2019; Oakhill et al., 2015; Sarbazi, et al., 2021; Seigneuric & Ehrlich, 2005; Swanson, 2011), it is hypothesized that age-related differences have a direct influence on the children's performance, potentially interacting with the other cognitive variables. Thus, age is expected to contribute significantly to variations in comprehension measures, especially through the effects of vocabulary and working memory.
Method
Participants
The study included 165 children: 30 three-year-olds (66.67% girls, M = 43.83 months, SD = 1.57), 45 four-year-olds (64.44% girls, M = 52.17 months, SD = 2.78), 45 five-year-olds (48.88% girls, M = 63.47 months, SD = 2.61), and 45 six-year-olds (56.57% girls, M = 77.04 months, SD = 2.82). All were native Spanish speakers with no sensory deficits, neurodevelopmental disorders, or learning difficulties. Participants attended private schools with average socioeconomic levels.
Instruments
Oral comprehension enquiry (Cronbach's α = .72). The children watched three videos of stories narrated by a professional storyteller: Hipo does not swim from Pablo Bernasconi (five minutes and four seconds), Nandi's surprise from Eileen Browne (four minutes and five seconds), and Aesop's fable The fox and the stork (five minutes and 42 seconds). The examiner told the children: “We are going to watch three videos where a storyteller narrates three different stories. You need to listen carefully because, after each video, I will ask you some questions about the story. You should answer them as best as you can”. After each video, the examiner administered a questionnaire developed in a previous study (Barreyro, et al., 2020). This questionnaire assesses inference-making and comprehension of literal information by asking six questions per text, three about inference and three regarding literal content. The questions are open-ended, of the WH-question type, and require short answers from the children. For example, after listening to The Fox and the Stork, the examiner asks the children “What did the fox give the stork for dinner?”. To answer this question, they must remember that the fox gave the stork soup for dinner. This information is explicitly mentioned in the text. An example of an inferential question is: “Why did the stork invite the fox for dinner?”. To answer correctly, children must infer that the stork invited the fox for dinner as revenge, since she could not eat the food the fox served her the previous night. All the questions are presented following the corresponding story. Final scores range from 0 to 18 (nine for inference-making and nine for literal information). Materials are available at: https://osf.io/ha7nm/?view_only=a55e7fadf60841868a2037cb03284195.
Digit span (split-half reliability, r = .79. WISC-IV, Wechsler, 2012). This test assesses working memory via two subtests. The first subtest, Digit Span Forwards, involves the examiner reciting a sequence of digits, and the child's task is to retain and reproduce the sequence in the same order. In the second subtest, Digit Span Backwards, the child is asked to reproduce the digit sequence in the reverse order. Two training trials are provided at the beginning of each subtest. Following the training, both test versions include 14 test trials, further divided into seven levels. Each level presents a sequence with an additional digit to remember, starting with two digits and increasing progressively up to eight. The test is discontinued when the child provides two incorrect responses to items from the same level. The final score is determined by adding the total number of correct responses, with scores ranging from 0 to 14.
Vocabulary (split-half reliability, r = .79, WISC-IV, Wechsler, 2012). Vocabulary assessment was conducted using the Vocabulary subtest of the Wechsler Intelligence Scale for Children. In this task, children are asked to define 36 words provided by the examiner, and the first four words are use as training trials. The difficulty level of the words increases progressively, and the test is discontinued after two consecutive incorrect responses. Correct answers were awarded 1 or 2 points based on accuracy. The WISC-IV was chosen over the WPPSI to avoid ceiling effects in older children. The priority was to ensure that all participants took the test using the same set of items.
Animal pegs (test-retest reliability, r = .62). Processing speed is usually measured by registering how quickly individuals can complete a given task, for example, matching digits with corresponding symbols within a specified time limit (WPPSI-R;Wechsler, 1998). In this task, the child must pair pegs of four different colors with images of four animals (dog, chicken, fish, cat) that are randomly repeated six times each. Scores reflect resolution time in seconds, where higher scores indicate slower processing.
Procedure
The study used a non-random, convenience sampling method, recruiting participants from private schools. Parents were contacted through these schools and provided informed consent for their children's participation. The target sample size was determined to be 164, based on an expected effect size of 0.33, an alpha error probability of .05, and a statistical power of 0.95, across four age groups. Ethics approval was granted by the Committee for Responsible Research Conduct of the Faculty of Psychology, University of Buenos Aires. To ensure confidentiality, personal data were anonymized post-collection. No compensation was offered to participants or their families.
Each child participated in three 20-minute sessions from March to August 2022. In the first session, children completed the processing speed and working memory tasks. In the second, they completed the vocabulary test, watched one story video, and answered the questionnaire. In the third, they watched two more videos and completed comprehension tasks. The children were asked to watch and listen to the stories carefully and then to answer a series of questions. Story presentation order was counterbalanced.
Data analysis
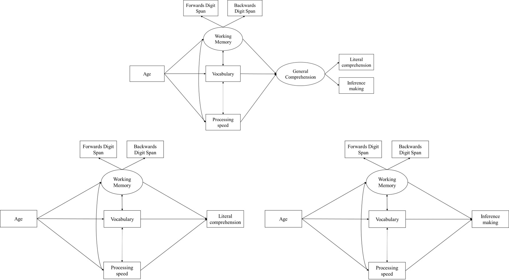
First, descriptive statistics were obtained for comprehension measures (literal content comprehension raw scores and inferences raw scores), vocabulary raw scores, working memory raw scores, and processing speed time in seconds. Second, an analysis of variance was conducted for each task to assess performance differences among the four age groups, with the objective of analyzing age-related variations in children's performance. Third, correlation and partial correlation analyses were performed to examine the relationships between selected cognitive variables and comprehension measures, aiming to understand associations between cognitive and vocabulary measures with comprehension, both with and without controlling for age-related development. Fourth, to address the objective of understanding how working memory, processing speed, vocabulary, and age impact listening comprehension, path analyses were conducted using structural equation modeling (SEM) with IBM SPSS AMOS 22 (Arbuckle, 2014). Three separate SEM analyses were conducted to assess the consistency of relationships among variables: one with text comprehension as a latent factor, combining literal information comprehension and inference making; a second focusing exclusively on literal comprehension; and a third centered solely on inference making (Figure 1). In SEM, literal comprehension was fixed for the comprehension factor and forward digits for working memory. Model fit was evaluated using χ2, AGFI, CFI, TLI, and RMSEA (Hu & Bentler, 1999).
Results
Descriptive statistics for all variables are presented in Table 1. The scoring criteria included the following: for comprehension, the number of correct responses to questions on literal and inferential content; for working memory, the count of correct trials on forward and backward digit span tasks; for vocabulary, the total correct responses on the vocabulary test; and for processing speed, the time in seconds taken to complete the task.
Table 1. Descriptive statistics for general sample and separated participants ages.
| M | SD | Min | Max | ||
|---|---|---|---|---|---|
| Vocabulary | General sample | 19.95 | 7.74 | 1 | 39 |
| Age 3 | 13.8 | 6.5 | 1 | 22 | |
| Age 4 | 16.93 | 5.24 | 8 | 25 | |
| Age 5 | 18.11 | 3.72 | 10 | 25 | |
| Age 6 | 28.89 | 5.83 | 21 | 39 | |
| Forwards digit | General sample | 4.84 | 1.71 | 1 | 10 |
| Age 3 | 3.8 | 1.58 | 1 | 7 | |
| Age 4 | 4.18 | 1.17 | 2 | 8 | |
| Age 5 | 5.2 | 1.58 | 2 | 8 | |
| Age 6 | 5.84 | 1.73 | 2 | 10 | |
| Backwards digit | General sample | 2.13 | 1.28 | 0 | 5 |
| Age 3 | 1.57 | 1.1 | 0 | 3 | |
| Age 4 | 1.42 | 1.23 | 0 | 4 | |
| Age 5 | 2.47 | 1.04 | 0 | 5 | |
| Age 6 | 2.89 | 1.11 | 0 | 5 | |
| Processing speed | General sample | 114.66 | 46.22 | 52 | 240 |
| Age 3 | 156 | 38.68 | 104 | 234 | |
| Age 4 | 140.53 | 44.39 | 59 | 240 | |
| Age 5 | 97.91 | 32.08 | 54 | 220 | |
| Age 6 | 77.98 | 21.54 | 52 | 130 | |
| Literal comprehension | General sample | 5.09 | 1.93 | 0 | 9 |
| Age 3 | 3.43 | 1.66 | 0 | 6 | |
| Age 4 | 4.87 | 2.03 | 1 | 8 | |
| Age 5 | 5.13 | 1.65 | 2 | 8 | |
| Age 6 | 6.38 | 1.3 | 4 | 9 | |
| Inference making | General sample | 2.77 | 1.75 | 0 | 8 |
| Age 3 | 1.47 | 1.22 | 0 | 3 | |
| Age 4 | 2.22 | 1.41 | 0 | 5 | |
| Age 5 | 2.88 | 1.47 | 0 | 6 | |
| Age 6 | 4.09 | 1.74 | 1 | 8 |
Note.M = mean, SD = standard deviation, Min = minimum value, Max = maximum value.
To assess age-related performance differences, we conducted one-way ANOVAs for each task. Preliminary checks confirmed assumptions of normality and homogeneity of variance. Distributions did not significantly deviate from normality for any measure: forward digit (KS = .09, p = .09), backward digit (KS = .1, p = .05), processing speed (KS = .1, p = .05), vocabulary (KS = .07, p = .37), literal comprehension (KS = .09, p = .13), and inference making (KS = .08, p = .15).
Variance was homogeneous for forward digit (F(3, 161) = 2.17, p = .09), backward digit (F(3, 161) = 1.95, p = .12), and inference making (F(3, 161) = 1.03, p = .38), for which we applied Bonferroni post hoc adjustments. For measures showing heteroskedasticity-processing speed (F(3, 161) = 6.38, p < .001), vocabulary (F(3, 161) = 5.73, p < .001), and literal comprehension (F(3, 161) = 4.08, p < .001), Welch's correction and Games-Howell post-hoc tests were applied.
Results showed a significant effect of age on forward digits, F (3, 161) = 14.82, p < .001, η2p = .22; backward digits, F (3, 161) = 16.6, p < .001, η2p = .24; processing speed, F (3, 79) = 48.34, p < .001, η2p = .44; vocabulary, F (3, 63) = 51.48, p < .001, η2p = .54; literal information, F (3, 83) = 23.39, p < .001, η2p = .26; and inference making, F(3, 161) = 21.45, p < .001, η2p = .29. Post-hoc analyses revealed that for working memory tasks, 3- and 4-year-olds scored lower than 5- and 6-year-olds ( p < .01), but no differences were observed between 3- and 4-year-olds or between 5- and 6-year-olds. In processing speed, 6-year-olds performed faster than 5-year-olds ( p = .005), and 5-year-olds outperformed 3- and 4-year-olds ( p < .001), with no differences between the youngest groups.
In vocabulary, 6-year-olds scored higher than 5-year-olds ( p < .001), who in turn performed better than 3-year-olds ( p = .011). No differences were observed between 3- and 4-year-olds or between 4- and 5-year-olds. Similarly, for literal comprehension, 6-year-olds outperformed 5-year-olds ( p < .001), and 5-year-olds scored higher than 4-year-olds ( p < .001), who outperformed 3-year-olds ( p = .007). For inference generation, older children performed significantly better than younger ones, with 6-year-olds showing the highest scores ( p = .001).
Correlation and partial correlation analyses, controlling for the age of the children in months, were then performed by employing Pearson's product-moment correlation coefficient (Table 2).
Table 2. Correlation and partial correlation matrix.
| 1. | 2. | 3. | 4. | 5. | 6. | |
|---|---|---|---|---|---|---|
| 1. Vocabulary | - | .5*** | .5*** | -.57*** | .6*** | .66*** |
| 2. Forwards digit | .19* | - | .62*** | -.48*** | .48*** | .5*** |
| 3. Backwards digit | .2* | .48*** | - | -.51*** | .51*** | .49*** |
| 4. Processing speed | -.13 | -.19* | -.24** | - | -.49*** | -.51*** |
| 5. Literal comprehension | .29*** | .24** | .29*** | -.13 | - | .63*** |
| 6. Inference making | .36*** | .25** | .23** | -.12 | .4*** | - |
Note.Below the diagonal, partial correlations are presented, controlling for the children's age in months. Above the diagonal, raw bivariate correlations are displayed.
*p < .05,
**p < .01,
***p < .001.
The correlation analysis revealed that all study variables were significantly correlated with each other, showing moderate to high associations. However, given the strong influence of age on the observed relationships, it was crucial to interpret the results in light of the partial correlations, with control of children's age in months. By accounting for this developmental factor, the partial correlation analysis provides a more accurate reflection of the relationships between cognitive variables and comprehension measures, independent of age-related improvements.
The results of the partial correlation analysis showed that the comprehension measures were moderately positively associated with each other. Both working memory tasks had a moderately low strength positive association. Vocabulary scores exhibited moderate to moderately low correlations with the comprehension measures. Vocabulary also showed low correlations with working memory measures, and no significant association with processing speed was found. Both working memory tasks demonstrated a low-strength positive correlation with the comprehension measures. Additionally, working memory tasks were significantly, though weakly, negatively correlated with processing speed, indicating that faster task performance was associated with higher working memory scores. On the other hand, no significant correlations were detected between processing speed and the comprehension measures.
Finally, we conducted three SEMs to examine the influence of age, sustained attention, working memory, and vocabulary on comprehension (Model 1), comprehension of the literal content of the text (Model 2), and inferences (Model 3). The analysis was carried out using maximum likelihood estimation.
The first full SEM analysis showed a good fit of the data to the model, χ2(8) = 9.79, p = .28, AGFI = .94, CFI = .99, TLI = .99, RMSEA = .04. First, the regression weights (Figure 2) showed a strong factorial load of both latent factors (working memory and comprehension) scores, with values larger than .74. Second, we found a significant association between working memory and processing speed, r = -.31, p = .003, and between working memory and vocabulary, r = .28, p = .006, but no association was detected between processing speed and vocabulary, r = -.13, p = .11. Third, we observed a strong effect of age (measured in months) on processing speed, β = -.7, p < .001; vocabulary, β = .74, p < .001; and working memory, β = .68, p < .001. Furthermore, the comprehension factor was affected by working memory, β = .48, p < .001; and vocabulary, β = .45, p < .001, but not by processing speed, β = -.07, p = .4. Additionally, age had a global indirect effect on general comprehension, β = .7, p = .002. Tests of the indirect effects indicated that this mediation occurred through both working memory β = .33, p < .001 and vocabulary, β = .33, p < .001, while no significant mediation effect was found via processing speed, β = .05, p = .409.
The second full SEM analysis, with comprehension of the literal content of the text as the dependent variable, also showed a good fit of the data to the model, χ2(4) = 4.58, p = .33, AGFI = .95, CFI = .99, TLI = .99, RMSEA = .03. When we analyzed the regression weights (Figure 3), we found that the relationships between the variables matched the patterns observed in the initial model. In the context of the comprehension of the literal content of the text, we observed that working memory, β = .42, p < .001, and vocabulary, β = .3, p < .001, had a positive impact, while processing speed, β = -.06, p = .5, did not significantly influence it. We also identified an indirect effect of age on comprehension of literal content, β = .54, p = .002. The tests of the indirect effects indicated that this mediation occurred through both working memory, β = .28, p < .001, and vocabulary, β = .22, p < .001. However, no significant mediation effect was found via processing speed, β = .04, p = .51.
The third full SEM analysis, in this case with inferences as the dependent variable, showed a good fit of the data to the model, χ2(4) = 6.97, p = .14, AGFI = .93, CFI = .99, TLI = .98, RMSEA = .06. The interrelation pattern between the variables was in the same direction as in the previous models (Figure 4): inferences were affected by working memory, β = .34, p = .002, and vocabulary, β = .41, p < .001, but not by processing speed, β = -.07, p = .42. In addition, age had an indirect effect on inference making, β = .57, p = .002. Tests of the indirect effects indicated that this mediation occurred through both working memory, β = .24, p = .002, and vocabulary, β = .3, p < .001, while no significant mediation effect was found via processing speed, β = .04, p = .44.
Discussion
When children comprehend a narrative, they need to pay attention to each fragment and gradually construct a coherent representation of the situation described in the narration (Van Dijk & Kintsch, 1983). Consistent with previous research (Borella & De Ribaupierre, 2014; Dicataldo et al., 2023; Strasser & Río, 2014), the results suggested a prominent role of specific cognitive skills, such as working memory and vocabulary knowledge, in the listening comprehension of Spanish-speaking pre-reader children.
The present work aimed to contribute to the understanding of the role of vocabulary knowledge, working memory, and processing speed in the oral comprehension of Spanish-speaking children aged 3 to 6 years old who are in the pre-reading stage. Studying the role of cognitive skills and prior knowledge in pre-reading children is crucial to understanding the cognitive development of future readers. This provides valuable knowledge for educators and parents.
With this objective in mind, we assessed the comprehension of three narrated stories by examining the responses to both literal and inference questions. The results suggest that as children mature, their performance in answering literal and inferential questions tends to improve. This finding aligns with a substantial body of research (Kendeou et al., 2008, 2009), which indicates that as children develop, their comprehension skills become more efficient, leading to enhanced performance. Additionally, the results revealed improved performance in cognitive measures of working memory, processing speed, and vocabulary knowledge. Regarding the correlation analysis, with age as a controlled variable, the results showed a moderate association between vocabulary knowledge and children's responses to both inferential and literal questions. This may imply that having knowledge about words is a prerequisite for comprehending narratives at an early age, as observed in various studies (Daugaard et al., 2017; Kendeou et al., 2008; Oakhill & Cain, 2018; Shahar-Yames & Prior, 2018; Sterpin et al., 2021). Similarly, moderate correlations were also observed between working memory measures, which suggests that verbal working memory resources are required for the skills linked to oral comprehension of narratives, as pointed out by a series of research (Borella et al., 2011; Carretti et al., 2009; Prat et al., 2016; Strasser & Río, 2014). Notably, the results ofBorella et al. (2011)showed significant correlations of medium-low intensity in text comprehension. Furthermore, they suggested that processing speed had an indirect role in text comprehension mediated by working memory. In addition, Borella and Ribaupierre (2014)conducted regression analyses. They highlighted that the contributions of working memory and processing speed to text comprehension performance depended on the specific demands of the text comprehension task. Nevertheless, it is important to note that no significant correlations were identified between processing speed and comprehension measures in our study. These results differ from the findings of previous research (Borella et al., 2011; Borella & De Ribaupierre, 2014), which have indicated that processing speed plays a role in narrative listening comprehension. One potential explanation for the lack of influence of processing speed in this study could be related to the specific measure used. Previous research has shown that processing speed, particularly measured through rapid naming tasks, is closely linked to reading comprehension (Kail & Hall, 1994; Spring & Davis, 1988; Van den Bos et al., 2002). These studies suggest that rapid naming, as an indicator of processing speed, predicts reading abilities, which in turn predicts reading comprehension. It is possible that processing speed plays a more prominent role in reading comprehension tasks rather than in oral comprehension. Furthermore, the processing speed task used in our study was non-verbal in nature, which may have limited its sensitivity to detecting relationships with oral comprehension.
Three models were proposed for structural equation analysis. The first model examined the role of age, working memory, vocabulary, and processing speed on a latent factor of general comprehension. The second model assessed the impact of these variables on performance in answering literal questions, while the third model focused on their impact on answering inference questions The results of these models indicated that age directly is associated with working memory, vocabulary, and processing speed, and indirectly affects comprehension measures. In all cases, vocabulary and working memory are significantly associated with comprehension measures, whereas processing speed does not. These results differ from previous research in non-Spanish-speaking children (Borella et al., 2011; Borella & De Ribaupierre, 2014), that suggests a role of processing speed in text comprehension in children and young adults. This lack of a direct contribution to comprehension in Spanish-speaking children may be explained by the possibility that processing speed may play a role in text comprehension but not necessarily in oral comprehension.
The results of the current study indicated that processing speed did not exhibit significant associations or a prominent role in oral narrative comprehension. At this juncture, it seems that processing speed may play a secondary role in oral comprehension of narratives, requiring further research to determine whether it plays a specific role in oral comprehension. On the other hand, working memory and vocabulary showed significant regression weights on the generation of inferences, which suggests they are associated with the ability to activate information to enhance coherence and meaning in the text, as well as on the comprehension of literal information, involving the recall and understanding of explicit information provided in the text. In sum, these results indicate that the ability to retain verbal information in working memory, as well as vocabulary knowledge, plays a crucial role in the oral comprehension skills of native Spanish-speaking pre-reading children. These results are in alignment with those reported by Strasser and Del Rio (2014).
However, it is essential to recognize certain limitations of the present study. The sample was composed of educational institutions that volunteered to participate, which may limit the generalizability of the findings. To provide a more comprehensive understanding of these relationships, it will be highly relevant to replicate these findings in a larger and more diverse sample, considering different types of schools and varying parental reading levels. Additionally, we only employed a single measure of processing speed, which was non-verbal in nature. Future studies should include verbal processing speed measures to assess whether this produce different or complementary insights regarding their role in oral comprehension. Moreover, the vocabulary measure used in this study focused solely on expressive vocabulary. It would be beneficial to consider multiple dimensions of vocabulary knowledge, such as receptive vocabulary, depth of word knowledge, and semantic associations to capture the complexity of this construct and its role in comprehension more thoroughly. Furthermore, exploring the role of exposure to narratives read by adults and the home literacy environment could provide a deeper understanding of the multifaceted factors influencing oral comprehension in pre-reading children.
Conclusions
In conclusion, this study sheds further light on the often-hypothesized relationship between processing speed, working memory, vocabulary knowledge, and oral comprehension in children, confirming the role of vocabulary knowledge and working memory in oral comprehension performance and demonstrating that individual differences in oral comprehension performance depend on vocabulary and verbal working memory capacity. Additionally, the progression in oral comprehension within pre-reading children appears intricately tied to the development of these cognitive skills. As vocabulary expands with age, children become better equipped to understand and generate inferences. Working memory capacity plays a critical role in retaining and manipulating verbal information, contributing to improved comprehension. This underscores the importance of continued support and interventions that target vocabulary development and enhance working memory capacity during these early years.
















